Recent Changes - Search:

Surveys and data


Instruments


Support to other department sections


Support Dr. Scient. thesis


Contribution to "Scientific infrastructure"


Obsolete, kept for reference


edit SideBar

Last update: December 13, 2025, at 11:35 AM
Version: pmwiki-2.3.38

Title

     OBS SURVEY JULY/AUGUST 2014

     RV "HÅKON MOSBY"

By
O.M.
Date
18 November 2014
Version
0.1
OBS-2014 Click to open photo album
OBS-2014 photo album. Click to open.

NAV DATA


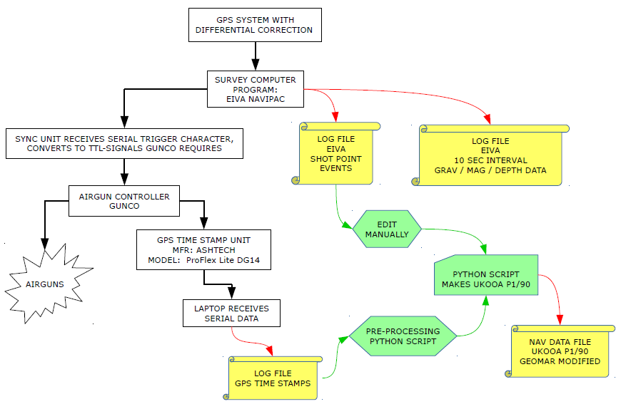
Overview of time stamping system


UiB OBS-2014 survey: Overview of time stamping hardware and software.
UiB OBS-2014 survey: Overview of time stamping hardware and software.

The Survey Computer is the master of the system. All parameters for the seismic line - start and end positions, interval between shot points are entered by the operator. When the line is activated, the survey computer takes care of the rest by issuing the necessary triggering signals to other units in the system, and generating proper log files.

Processed nav data is delivered in modified UKOOOA P1/90 format. Download the P1/90 specifications from here. In the P1/90 file, the parameters associated with a shot point is put in a single line of text, however the formatting is very compact making the identification of the individual parameters a bit difficult.

GEOMAR has established an unofficial extension of the standard to accommodate the time stamp information that OBS surveys require. These time stamps are put in record positions that are normally assigned for other purposes, but can be "sacrificed" if need be.

See more detailed explanation below.

UTM Zone, reference point on vessel


All UTM data are relative to UTM Zone 35.

All coordinates are also relative to the position of the gravity meter on board the ship.

Location of gravity meter
Gravitymeter is placed at frame 40.

Frame distance is 0.6 m. Thus, gravity meter is 40 x 0.6 m = 24.0 m from the stern.

Acquisition geometry



OBS-2014 acquisition geometry. Download PDF version.

Airgun offset distance


Airguns are positioned 43 meters behind the stern.

We have to add offset between gravity meter and stern, to obtain the total offset between source and positions given in navdata files.

Thus, total offset between source and positions given in nav data files is: 43 m + 24.0 m = 67 m.

UKOOA P1/90 navdata format


Output from nav data processing should be in UKOOA P1/90 format, slightly modified to accommodate three decimals in time value.

The UKOOA P1/90 format specification can be downloaded from SEG. It's a fixed-position format without any <SPACE> or <TAB> delimiters between fields, so it can be hard to read. However, by inserting appropriate comment field in the header, it can be made much more legible, as this example shows. The first part is the header; the individual shot points are at the end (six lines) :

   H0100 SURVEY AREA ISFJORDEN, SVALBARD
   H0101 SURVEY DETAILS SVALEX-2005
   H0102 VESSEL DETAILS R.V. HAAKON MOSBY
   H0104 STREAMER DETAILS 240 CH GECO NESSIE-3
   H0200 SURVEY DATE AUGUST - SEPTEMBER 2005
   H0201 FILE CREATED 16-Jan-2006
   H0202 FILE VERSION UKOOA P1/1990
   H0300 CLIENT SVALEX-2005
   H0400 GEOPHYSICAL CONTRACTOR UNIVERSITY OF BERGEN, NORWAY
   H0500 POSITIONING CONTRACTOR N/A
   H0600 POSITIONING PROCESSING O.M. UNIVERSITY OF BERGEN, DEPT OF EARTH SCIENCE
   H0700 POSITIONING SYSTEM
   H0700 SURVEY COMPUTER SOFTWARE NAVIPAC, EIVA, DENMARK
   H0700
   H0800 SHOTPOINT POSITION CENTRE OF SOURCE
   H1000 CLOCK TIME UTC
   H0900 OFFSET SHIP SYSTEM TO SP 70.0 M BEHIND
   H1200 SPHEROID AS SURVEYED A,1/F WGS-84 Spheroid 6378137.000 298.2572236
   H1300 SPHEROID AS PLOTTED A,1/F WGS-84 Spheroid 6378137.000 298.2572236
   H1400 GEODETIC DATUM AS SURVEYED WGS-84
   H1500 GEODETIC DATUM AS PLOTTED WGS-84
   H1700 VERTICAL DATUM SL : ECHO SOUNDER
   H1800 PROJECTION 001 UTM NORTHERN HEMISPHERE
   H1900 ZONE 33X NORTHERN HEMISPHERE
   H2000 GRID UNIT 1 METRE
   H2001 HEIGHT UNIT 1 METRE
   H2002 ANGULAR UNITS 1 DEGREES
   H2200 CENTRAL MERIDIAN 15 DEG E
   H2600
   H2600 00011111111112222222222333333333344444444445555555555666666666677777777778
   H2600 78901234567890123456789012345678901234567890123456789012345678901234567890
   H2600 -NAME-><->---<-SP-><---LAT--><--LONG---><--EAST-><-NORTH-><-DEP><D><TIME>-
   SLine34-05             18781022.23N 141348.31E 482384.58677774.7 215.8242180734
   SLine34-05             19781023.47N 141353.32E 482416.98677812.8 214.7242180755
   SLine34-05             20781024.73N 141358.24E 482448.78677851.4 212.3242180816
   SLine34-05             21781026.00N 1414 3.08E 482480.08677890.4 209.6242180837
   SLine34-05             22781027.28N 1414 7.88E 482510.98677929.7 207.6242180858
   SLine34-05             23781028.53N 141412.83E 482543.08677968.1 206.2242180919

UKOOA P1-90 navdata format structure.

The shot point (SP) parameter, for instance, is located from column 20 to 25, as shown below. The two column numbering lines, together with the parameter name line, is an aid in determining the column position of the different parameters. These three "legend" lines are not common - they are only inserted by the software we use to generate UKOOA P1/90 files.

  +--------> Column 20
  |
  |    +---> Colomn 25
  |    |
  222222
  012345
  <-SP->
      18
      19
      20
      21
      22
      23

Updated standard: P1/11


The P1/90 standard was updated some years ago:

We have not evaluated the new standard yet.

"OBS" modification of UKOOA P1/90 navdata format


OBS refraction surveys means that source (airguns on ship) and receivers (OBS placed on the bottom, or on land, as an extension of the profile) must maintain a common, accurate - to the nearest millisecond - time base. This is accomplished by special oven-controlled oscillators in the OBS instruments, and GPS locked clocks in land based instruments. On board the ship, the exact time of the shot point is recorded by two time-tagging systems operating in parallel (details provided in table of geophysical equipment above).

The time field in the UKOOA P1/90 format only accommodates seconds without decimals. The format has been modified to permit storage of shot times with six decimal places, of which only the three most significant decimals are used.

An example of modified file:

   H2600 FILE FORMAT MODIFIED TO INCLUDE SHOTPOINT TIME IN COLUMNS [7..19]
   H2600
   H2600 00011111111112222222222333333333344444444445555555555666666666677777777778
   H2600 78901234567890123456789012345678901234567890123456789012345678901234567890
   H2600 <--SP TIME--><-SP-><---LAT--><--LONG---><--EAST-><-NORTH-><-DEP><D><TIME>-
   SSM-1 101921.956000    99632728.92N  74033.97E 732982.37045135.6 171.3297101921 
   SSM-1 102109.690000   100632728.28N  74019.50E 732783.87045101.1 172.4297102109 
   SSM-1 102251.455000   101632728.66N  740 5.07E 732583.57045098.3 176.4297102251 

"EIVA" Survey Computer shot event log files


The format of these shot point log files is as follows:

 Event       Date         Time    Easting    Northing St.d.  Gyro      Dal    Dol      Kp    Object    Data
 -----------------------------------------------------------------------------------------------------------
 000057 2010.06.02 02:51:41.914 0334654.77 07118140.71 00.90 038.1 00000.15 005.14 000.000 "H Mosby f " 3002.22 9449.08 52045.27 "" 01
 000058 2010.06.02 02:52:59.662 0334792.73 07118285.63 00.80 037.7 00200.24 005.27 000.200 "H Mosby f " 3010.88 9448.82 52040.90 "" 01
 000059 2010.06.02 02:54:19.285 0334928.16 07118432.47 00.80 037.6 00399.98 002.25 000.400 "H Mosby f " 3019.18 9449.93 52035.06 "" 01
 000060 2010.06.02 02:55:36.205 0335067.61 07118575.91 00.70 037.9 00600.02 004.48 000.600 "H Mosby f " 3027.67 9451.44 52025.12 "" 01

Parameters are given in first line. Most are self-explanatory, except these:

Gyro
Heading of ship (which could be different from the course the ship is following, due to current or wind direction).
Dal
Distance Along Line. NOTE: This is distance along current line SEGMENT, where new segment start at position of each OBS.
Dol
Distance Off Line (deviation from course line - we have manual steering of vessel).
Kp
Kilometer Post - total distance covered along the line.
Object
Description of Survey Computer navigation data handling. Complete text is not included in log file; it should read "H Mosby filtered", meaning that GPS positions (incl. differential corrections) are subjected to a filtering algorithm (Kalman).
Data
Data values, delineated by "", selected by Eiva Survey Computer operator; in this case Depth (from Simrad EK60 Echo Sounder on board), Gravity and Magnetometer.

The last item in each line ("" 01) can be ignored.

Shot time stamp files


The airgun controller (GUNCO) provides a signal that indicates when the shot was fired.

Technically, it's a TTL-level signal, normally in a HIGH state (approx 5 Volt); a short pulse of approx 100ms duration will be emitted at every shot, with the falling edge indicating the nominal shot point. Yes, individual air guns may fire a certain amount of time before or after this nominal shot point, but if this deviation is too large - in our case +/- 2 ms off target - the GUNCO will provide av audio and visible warning that the shot should be discarded.

The signal is routed to a special GPS receiver (Ashtech model ProFlex Lite DG14) furnished with a trigger input line. The trigger can be specified at falling or trailing edge of a pulse. When a trigger occurs the units transmits a record of the time stamps on one of its serial ports.

Time stamp values are NOT provided in UTC format, but in the format that is used internally by the GPS system - so called "GPS time". The difference is that "leap seconds" are inserted at irregular intervals into the UTC timing in order to keep UTC in sync with Earth's rotation (which is gradually slowing down, but not in a linear fashion), whereas GPS time is based on atomic oscillations that are unaltered over time. As of July 2014, GPS is ahead of UTC by 16 seconds (citation needed).

 $PASHR,TTT,1,01:34:50.6736354*0A
 $PASHR,TTT,1,01:35:04.7150736*0D
 $PASHR,TTT,1,01:35:34.7395346*06
 $PASHR,TTT,1,01:36:04.7639513*03
 $PASHR,TTT,1,01:36:34.7883658*03
 $PASHR,TTT,1,01:37:04.8127920*09

Parameters are comma delimited. Record structure mimics NMEA GPS telegram format. Using first line as example, parameters are:

Field #1 - $PASHR
Telegram header. By convention, "P" stands for "proprietary" (meaning not covered by the standard). "ASH" = Ashtech, the name of the manufacturer.
Field #2 - TTT
Time tag identifier
Field #3 - 1
N/A
Field #4 - 01:34:50.6736354
Event time stamp, in GPS time. Seven fractional digits.
Field #5 - *0A
Telegram checksum (NMEA stryle).

Ashtech time stamp unit "ProFlex Lite DG14"


User's Manual


Download

COM port pin out


DG14 COM port pin out
Ashtech DG14 COM port pin out, from page 13 in manual.

Unit configuration


Check options installed by issuing the $PASHQ,RIO command, ref.page 15 in the manual. Here is the response:

  $PASHR,RIO,DG16,DD04,,TOPUB_LE_C__YXDR___I,71168612DG6201222026*17

Old Ashtech GG24 config


; Setup for Ashtech GG24
: ===========================
;
; Reset with default settings
$PASHS,RST
;
; Set receiver in mixed GPS/GLONASS mode
$PASHS,SYS,MIX
;
; Set elevation mask to 10 degrees
$PASHS,PEM,10
;
; Send NMEA message GGA on port C
$PASHS,NME,GGA,C,ON
;
; Send NMEA message SAT on port C
$PASHS,NME,SAT,C.ON
;
; Send NMEA message ZDA on port C
$PASHS,NME,ZDA,C,ON
;
; Set NMEA "send message interval" to 1 Hz
$PASHS,NME,PER,1.0
;
; Set event marker signal to falling edge
$PASHS,PHE,F
;
; Set 1PPS trigger edge to falling edge
$PASHS,PPS,01.00,+000.0000,F
;
; Output Event marker message on port C
$PASHS,NME,TTT,C,ON
;
; Output Signal-to-Noise-Ratio (SNR) in dB*Hz
$PASHS,SNR,DBH
;
; Output Event marker time in GPS-system-time
$PASHS,TSC,GPS
;
; Save settings in battery backed-up memory
$PASHS,SAV,Y


Software


All scripts are written in Python version 2.7. Download Python interpreter version 2.7 from here.

Generating UKOOA P1/90 file


   DESCRIPTION:   
   Merges information from two sources: a) The navigation files from the EIVA Survey
   computer, which holds records of Shot point (SP) number, UTM coordinates, date,
   time, depth and other parameters and b) accurate GPS based timing of each shot.

   Sequence of processing steps:

   A] The script applies an offset to EASTING & NORTHING coordinates in EIVA navigation
      file, in order to adjust for distance between seismic source and position reference
      point. Offset adjustment it based on treating shot points as vectors: First the 
      difference vector between current and previous SP is calculated. This vector is
      divided by its own length, obtaining a unit length vector. The unit length vector
      is then multiplied by the offset distance, yielding a correction vector that is
      subtracted from current SP. First SP is treated differently though, as there is no
      previous SP in that case; instead, next SP is used to obtain correction vector. 
      Idea for improvement: Use Python libs "SciPy" and "Numpy" and perform interpolation as in this example.
   B] Collect corresponding GPS time stamp from the other file. Convert GPS time stamp to
      UTC. Check that timestamps in EIVA and GPS-file differs only by a user-defined
      amount.
   C] Generate UKOOA file.

   INPUT FILES:
    Must be in same directory as this script. Name of input files stated in Constant
    section.

   OUTPUT FILE:
    Will be placed in same directory as this script.

   UKOOA P1/90 HEADER, UTM ZONE, OFFSET DISTANCE:
    See 'Constant' section.

   EXTERNAL LIBRARY USED:
    UTM to Lat/Long conversion - download library from:
       http://www.pygps.org/#LatLongUTMconversion  (no, link seems to be dead).
        LatLongUTMconversion.py download from local repository. 
        Should be replaced by pyproj module when time permits.
    Either:
    a) On Linux: Unpack it, and run "python setup.py install" as root.
       In order to build Python modules you must first install 'python-devel'.
    b) Windows/Linux: Put "LatLongUTMconversion.py" in the same directory as this file.



DATA


Profiles


LINE INFORMATION EIVA SURVEY COMPUTER GPS TIMESTAMPS MINI-STREAMER UKOOA LOG SHEETS COMMENTS
ID SP INT [m] START
SP Date Time [UTC]
Easting Northing (UTM Zone 29W)
END
SP Date Time [UTC]
Easting Northing (UTM Zone 29W)
EVENT FILE 10 SECONDS LOGFILE RAW PROCESSED LOG FILES SEG-Y P1/90 FILES P1/90 QC FILES
LINE 1 200 nnnn
xx July 2014
hh:mm:ss
Easting Northing
nnnn
xx July 2014
hh:mm:ss
Easting Northing
Link Δ File 1 Δ - Link Δ Link Δ 100.SGY Link Δ Link Δ - -


GRAVITY METER BASE READINGS


Land gravimeter calibration table


Calibration table land gravimeter.
Calibration table land gravimeter L&R S/N: G-936. Click to enlarge.

Converting the counter reading to milliGals


Excerpt from p.1-9 of G-936 Instruction Manual:

  If the counter reading is 2654.32, look at the calibration table for your meter. Remember that each meter has its own unique table.

                          Portion of calibration table
     _____________________________________________________________________________
    /                                                                             \
   /    Counter reading           Interval factor           Cumulative value       \

            2500   ..............     1.00794    .............   2519.42 
    +---->  2600   ..............     1.00799    .............   2620.21  <---+
    |       2700   ..............     1.00805    .............   2721.01      |
    |       2800   ..............     1.00811    .............   2821.82      |
    |                                                                         |
    |    Divide the reading into two parts:                                   |
    |                                                                         |
    +---->  2600.00                               2620.21  <------------------+
            + 54.32                                +54.75  <----+
            -------                               -------       |
            2654.32                               2674.96       |
                                                                |
         Interval factor x reading within interval              |
                                                                |
                               1.00799 x 54.32 = 54.75  <-------+

Tromsø reference location


Calibration table land gravimeter. Click to enlarge. Calibration table land gravimeter. Click to enlarge.
  • Note: There is a small discrepancy in the gravity values given in these documents - 0.07 mgal - for unknown reasons.
  • S-point - old police station, now art museum ("Nord-Norsk Kunstmuseum").
  • Gravity value: 982552.53 mgal
Tromsø gravity reference S, 20 July 2014. Click to enlarge.
Tromsø gravity reference point S, 20 July 2014. Click to enlarge.
Tromsø gravity reference S, 20 July 2014. Click to enlarge.
Tromsø gravity reference point S, 20 July 2014. Click to enlarge.

Base reading Tromsø 20 July 2014


RV Håkon Mosby, Tromsø 20 July 2014, gravity base reading. Click to enlarge.
RV Håkon Mosby, Tromsø 20 July 2014, gravity base reading. Click to enlarge.

Mosby location [insert map/photos]:

  A) MARINE GRAVITY METER STILL READING:
     ..................................

     DoY  Time_UTC    Digital_gravity    Spring_tension    Cross_coupling    Raw      Total_correction
     ------------------------------------------------------------------------------------------------
     201:08:55:40        6159,8              6159,8             0.0          -7.0           -0.1
     201:10:27:20        6159.8              6159.8             0.0          -6.0           -0.2


  B) MEASUREMENTS ON QUAY BESIDE SHIP ( 1st time)
     .............................................

      i.  Distance from jetty to water surface: 3.2 meter
      ii. Land gravimeter:
          10:40 UTC:    6018.160
                        6018.160
                        6018.160
                        6018.155


  C) MEASUREMENTS ON TROMSØ REFERENCE POINT S (SEE ABOVE)
     ....................................................

     Land gravimeter:
          11:02 UTC:    6017.875
                        6017.878
                        6017.875


  D) MEASUREMENTS ON QUAY BESIDE SHIP (2nd time)
     ...........................................

      i.  Distance from jetty to water surface: 3.26 meter
      ii. Land gravimeter:
          11:20 UTC:    6018.190
                        6018.165
                        6018.185
                        6018.190
                        6018.185


  E) MARINE GRAVITY METER STILL READING:
     ..................................

     DoY  Time_UTC   Digital_gravity    Spring_tension    Cross_coupling    Raw      Total_correction
     ------------------------------------------------------------------------------------------------
     201:11:32:30       6159,7              6159,8             0.0          -2.0           0.0


  F) SYNCHRONIZATION OF SPRING TENSION VALUE
     .......................................
     Due to circumstances the synchronization of spring tension value in software, and value shown on sensor
     counter, was done after base reading. This is not critical - it is only a question of offset adjustment.

      New synchronized reading: 14232.2. Offset adjustment of spring tension value: (14232.2-6159.8) = 8072,4


Base reading Longyearbyen 12 August 2014


Mosby location: Bykaia

  A) MARINE GRAVITY METER STILL READING:
     ..................................

     DoY  Time_UTC    Digital_gravity    Spring_tension    Cross_coupling    Raw      Total_correction
     ------------------------------------------------------------------------------------------------
     224:18:21:00       14641.9             14641.9             0.0          20             0.1


  B) MEASUREMENTS ON QUAY BESIDE SHIP ( 1st time)
     .............................................

      i.  Distance from jetty to water surface: 3.9 meter
      ii. Land gravimeter:
          18:37 UTC:    6421.890
                        6421.890
                        6421.890


  C) MEASUREMENTS ON LONGYEARBYEN "REFERENCE POINT", HARBOR OFFICE
     ..............................................................

     Land gravimeter:
          18:53 UTC:    6422.273
                        6422.273
                        6422.273


  D) MEASUREMENTS ON QUAY BESIDE SHIP (2nd time)
     ...........................................

      i. Land gravimeter:
          19:04 UTC:    6421.940
                        6421.940
                        6421.940

      The difference between reading B and D is (6421.940 - 6421.890) = 0.05 counts (approx 50 uGals). Check land gravity meter later on stable surfaces to see if this is a instrument related issue.

  E) MARINE GRAVITY METER STILL READING:
     ..................................

     DoY  Time_UTC   Digital_gravity    Spring_tension    Cross_coupling    Raw      Total_correction
     ------------------------------------------------------------------------------------------------
     224:19:18:50      14642.0             14641.9             0.0           6           0.5


Gravity station, Longyearbyen Airport (now destroyed)


The old reference points at Longyearbyen Airport were been destroyed when new terminal building was constructed in 2007. So in 2008 we established our own "secondary" reference points, one near the Harbor Office at Bykaia, and the other near Bringkaia, by taking the approximate difference between that old point, and the new secondary points. Several difference readings have been performed in order to establish an accurate difference, see table below.

Here is information about the old gravity stations at the airport.

Longyearbyen gravity reference point P - not available any longer due to building reconstruction work. Click to enlarge.
Longyearbyen gravity reference point P - not available any longer due to building reconstruction work. Click to enlarge.

Base reading 20 Aug 2007, Longyearbyen Airport, using reference point P.

Base reading 20 Aug 2007, Longyearbyen Airport, using reference point P.

Svalbard Airport, elevation above mean sea level: NOT CHECKED - NEEDS VERIFICATION

  • 29 meter (source: Wikipedia, English version).
  • 26.8 meter (source: Wikipedia, Norwegian version).
  • NGU web page: http://aps.ngu.no/kart/geofysikk/
    • Select "GRAVIMETRI", and "NORSK POLARINSTITUTT" -> "SVALBARDKART"
    • De-select other map layers: "BATYMETRISK KART" and those active within "STATENS KARTVERK" section
    • Zoom/pan to Longyearbyen Airport.
    • There is a measurement on a location near the airport: '''Obsgrav (mGal): 982962.78, height ( m ASL): 26,2

Ref maps http://toposvalbard.npolar.no/ where you can switch beteen map and photo: NGU gravity measurement point seems to be south-west of terminal building, at runway elevation. Wikipedia Norwegian edition states that Longyearbyen airport is 26.8 m AMSL, while English version says 29 m AMSL). According to Polar institute maps the 25 m contour line crosses the left (western) part of the runway.

  • Select "GRAVIMETRI", and "NORSK POLARINSTITUTT" -> "SVALBARDKART".
  • De-select other map layers: "BATYMETRISK KART" and those active within "STATENS KARTVERK" section
  • Get info on gravity-objects by selecting VERKTØY (=tools) and FÅ INFORMASJON OM KARTOBJECT (= get info about map object).''

Secondary "reference point" at Harbor Office, Longyearbyen


Harbor Office, Bykaia, Longyearbyen, Svalbard. New secondary reference point on the right side of building.

Location of "secondary" reference point, Harbor Office, Longyearbyen (Ref. B)

Coordinates

Click to enlarge.
Map source: Norsk Polarinstitutt. clcik to enlarge.
Click to open PDF file.
Base map source: Link.


Difference between old and new (secondary) reference point


Difference measurements between Longyearbyen reference point P, and new secondary point at Harbor Office.
DATE NEW SECONDARY REF. POINT
HARBOR OFFICE LONGYEARBYEN
OLD REF. POINT P
LONGYEARBYEN AIRPORT
NEW SECONDARY REF. POINT
HARBOR OFFICE, LONGYEARBYEN
DIFFERENCE
[COUNTS]
1 Sept 2005
   n/a
   UTC   Reading                                    
   -------------
   10:51  6403.02 
   10:53  6403.11
   10:56  6403.14
   --------------
   USING: 6403.09 (average)
   UTC    Reading                                    
   --------------
   11:05  6405.09
   11:09  6405.32
   11:12  6405.33
   --------------
   USING: 6405.25 (average)
     6405.25
   - 6403.09
     -------
   =    2.16
     -------
6 Sept 2005
   UTC    Reading                                    
   --------------
   08:35  6405.55 
   08:37  6405.40
   08:39  6405.33
   --------------
   USING: 6405.43
   UTC    Reading                                    
   -------------
   09:06  6402.95
   09:09  6402.98
   09:12  6402.98
   --------------
   USING: 6402.97
   UTC    Reading                                    
   --------------
   09:44  6405.19
   09:46  6405.33
   09:48  6405.31
   --------------
   USING: 6405.28
     6405.36 (average)
   - 6402.97
     -------
   =    2.39
     -------
20 Aug 2007
   n/a
   UTC   Reading                                    
   --------------
   8:14  6432.600
   8:15  6432.602
   8:17  6432.600
   8:18  6432.600
   --------------
   USING: 6432.60
   UTC   Reading
   --------------
   9:00  6434.708
   9:03  6434.710
   9:05  6434.712
   --------------
    USING: 6434.71
     6434.71
   - 6432.60
     -------
   =    2.11
     -------
31 Aug 2007
   UTC   Reading
   --------------
   8:56  6434.620
   8:58  6434.618
   9:00  6434.620
   --------------
   USING: 6434.62
   UTC   Reading
   --------------
   9:17  6432.535
   9:19  6432.532
   9:21  6432.531
   --------------
   USING: 6432.53
   UTC   Reading
   --------------
   9:32  6434.620
   9:34  6434.622
   9:36  6434.622
   --------------
   USING: 6434.62
     6434.62
   - 6432.53
     -------
   =    2.09
     -------
15 August 2008
   n/a
   UTC    Reading
   --------------
   09:49  6418.205
   09:51  6418.204
   0955   6418.205
   USING: 6418.21
   UTC    Reading
   --------------
   10:12  6420.35
   10:14  6420.35
   10:16  6420.35
   --------------
   USING: 6420.35
     6420.35
   - 6418.21
     -------
   =    2.14
     -------
19 August 2008
   UTC    Reading
   --------------
   10:05  6421.13
   10:12  6421.13
   10:13  6421.13
   --------------
   USING: 6421.13
   UTC    Reading
   --------------
   10:33  6419.01
   10:35  6419.01
   10:36  6419.01
   --------------
   USING: 6419.01
   UTC    Reading
   --------------
   10:50  6421.15
   10:52  6421.15
   10:53  6421.15
   --------------
   USING: 6421.15
     6421.14 (average)
   - 6419.01
     -------
   =    2.13
     -------
We believe measurements made after 2005 are more accurate. Thus, we estimate that difference between old reference point P at Longyearbyen Airport, and new secondary reference point at Harbor Office is (2.11 + 2.09 + 2.14 + 2.13)/4 = 2.118 counts, which must be converted to milliGals using land gravity meter calibration table, see above).


CARGO MANIFEST


Ting som skal lastes på MOSBY før avgang 7. juli:

Utstyr som må testes før pakking


   POS     BESKRIVELSE
  -----------------------------------------------------------------------
   1       Streamer BIRD utstyr:
      1.1  Palle med Streamer Birds
      1.2  Birds vinger og verktøykasse i Alukasse
      1.3  Bird Lithium batterier (som festes utenførs på brovingen) i liten ALUkasse
   2       Streamer "bubbles" i ALUkasse
   3       Tidsstempling av shot-points: Plastkasse med GPS + antenner (inklusiv reservesystem)
   4       Magnetometer: Plastkasse med reservedeler og manual
   5       Gravimeter palle (gravimeteret ble ikke montert 20. juni da leider var vekke og maskinrommet blokkert pga maskinoverhaling).
   6       Verktøykoffert
   7       TRIACK streamer recording system
      7.1  Reservekort til Triacq system (2 stk svarte plastkasser)
      7.2  Tape media 30 stk + RENSETAPE
      7.3  Tastatur/mus/ + plate til Sun maskin
      7.4  Reserve switch og andre deler
      7.5  Manual, også til QC system
   8       GUNCO reservedeler, liten ALUkasse (NB det står også en reserve GUNCO i skap ved dør inn til Instrumentrom).
   9       Mini-streamer recording: Plastkasse med GEODE + recording laptop. Låne reserve GEODE fra W.W. (har sendt email)

Utstyr som hentes direkte fra lager på Laksevåg


   1    Magnetometer, hvit transportkasse
   2    Mini-stramer i oransje plastkasse
   3    Dekk-kabel streamer (med  reserve??)
   4    Magnetometer Winch (som ble reparert v/Karmøy Winch)

NYE PALLEKARMER TIL BIRDS


Firma som lager paller og karmer etter mål:


PHOTOS


Edit - History - Print - Search
Page last modified on July 24, 2019, at 08:45 AM
Electronics workshop
Department of Earth Science - University of Bergen
N O R W A Y