Recent Changes - Search:

Surveys and data


Instruments


Support to other department sections


Support Dr. Scient. thesis


Contribution to "Scientific infrastructure"


Obsolete, kept for reference


edit SideBar

Last update: December 13, 2025, at 11:35 AM
Version: pmwiki-2.3.38



   TRIACQ RECORDING OG NESSIE-3 STREAMER TIL UNIVERSITETET i TROMSØ, 2021-22

UNIVERSITETET I BERGEN
Institutt for geovitenskap
 Allé gt. 41, 5007 Bergen, Norge 
             
0.2 Lagt til avsnitt om transport/lagring - 11. nov. 2022 O.M. O.M. -
0.1 UTKAST - for kommenterer - 4. feb. 2021 O.M. O.M. -
VER. STATUS ENDRING DATO AV KONTROLL GODKJENT
Instrumentrom med TriAcq og Geco GUNCO, FF Håkon Mosby, SVALEX-2011. Klikk for større bilde.

Instrumentrom med TriAcq og Geco GUNCO, FF Håkon Mosby, SVALEX-2011. Klikk for større bilde. Link til SVALEX-2011 fotoalbum.


LAGRINGSBEHOV VED FORSENDELSE AV INSTRUMENTERING, FØRSTE DEL


Forklaring
                   Nødvendig
                   Avhengig av hvilken type GUNCO som skal koples mot systemet.
                   Avhengig av beslutninger angående Sun-maskin
 Pall nr 

120x80 cm

Antall karmer
Hver karm 19 cm høyde
Beskrivelse Antall slike enheter Kommentar
1 2 Klikk for større versjon.

N3 streamer Power Supply. Klikk for større bilde.

2 Det tredje power supply'et igjen på GOS (i rack inne på seismikk-rommet).
2 2 Klikk for større versjon.

N3 streamer Power Control. Klikk for større bilde.

2 Høyde: 31 cm
3 3 Klikk for større versjon.

N3 streamer Patch Panel. Klikk for større bilde.

2 Høyde: 41 cm
4 3 Klikk for større versjon.

TriAcq Streamer Interface Unit (SI). Klikk for større bilde.

2 Høyde: 41 cm
5 3 Klikk for større versjon.

TriAcq Recording and Visualization Unit (RTV). Klikk for større bilde.

2
6 3 Klikk for større bilde.

Skjermer, Sun-type, med Video Input Connector: DB13W3 -- en stk koples til RTV-enhet. Klikk for større bilde.

2 Dette er CRT-skjermer som tar endel plass -- bør erstattes med LCD skjerm som har DB13W3 video interface connektor, se denne listen -- finnes sikkert på Ebay.

Til Recording Machine" Sun SPARCserver 1000E blir det koplet to skjermen. Denne har også DB13W3 utganger, men her bruker vi 2 stk DB13W3 > VGA-adaptre slik at vanlige LCD skjermer med VGA interface kan brukes.

Klikk for større bilde.

DB13W3 konnektor

7 1 Klikk for større bilder.

I/O (nå ION) Birds mod. 5010 (dvs uten kompass) -- Datablad. Klikk for større bilde.

11 (a) Det bør tas service & test av alle disse Bird'ene før forsendelse.
(b) Pall er lengre enn de vanlige på 120 cm (pall laget på bestilling), inkl karm som passer.
8 3 Klikk for større bilder.

Skjerm til Bird system. Klikk for større bilde.

Klikk for større bilder.

Modem (3U høyde til rack). Styrt fra PC.

2 stk skjermer
2 stk modem
Programvare kjører under DOS. Man kan også bruke DOS-Emulator op moderne Win-maskiner: DOSBox-X: https://dosbox-x.com/ (som vi har testet i annen sammenheng, til det marine gravimeteret).
9 3 Klikk for større bilde.

GUNCO

2 Dette er GUNCO produsert av Getech i perioden 1990-93. Det er mulig å bruke andre GUNCO-typer mot Triacq recording system, men det krever endring i konfigurasjon - vi har alltid brukt denne GECO'n. Se avsnitt om dette lenger nedover.
10 3
  • 2 stk DLT-4 tape stasjoner til recording system (SCSI I/F)
  • 2 skjermer LCD med VGA I/F, til recording system
  • Samling manualer
  • Kabling
-
11 3 Klikk for større bilde.

Triacq recording machine med SCSI disk kabinett. Klikk for større bilde.

2 sett
  • Det er to SCSI disk kabinett. Det ene er helt dødt, det andre vil ikke boot'e Sun maskinen.
  • Det skal være to stk Sun maskiner.

OVERSIKT: DELER SOM TRIACQ SYSTEMET BESTÅR AV


Nessie-3 (N3) streamer


SELVE STREAMEREN
Klikk for større versjon.

FF "Håkon Mosby", SVALEX-2009: Vinsj med 3 km digital streamer Geco-Sclumberger modell Nessie-3 (N3), samt Tail Buoy. Klikk for større bilde.

Streamer "Bird" for dybdekontroll, modell DigiCourse 5010. Klikk for stort bilde.

Klikk for større versjon.

N3, 300m -- konfigurasjon datert 22. august 2002. Klikk for større bilde. --- PDF --- Excel

Konfigurasjon etter SVALEX-2012: Hakon_MosbyN3_Svalex30aug2012.xls

TriAcq recording


RECORDING MACHINE, SUN SPARCserver 1000E
Klikk for større versjon.

"Recording Machine" (RM): Sun SPARCserver 1000E med operativsystem SunOS. Klikk for større bilde.

Klikk for større versjon.

TriAcq SCSI disk kabinett, 2 stk DLT-4 tape drives

Klikk for større versjon.

TriAcq Recording Machine: Main display. Klikk for stor versjon --- eller se originalbildet.

Klikk for større versjon.

TriAcq Recording Machine: QC display. Klikk for stor versjon --- eller se originalbildet.


SI- OG RTV ENHETER
Klikk for større versjon.

TriAcq Streamer Interface Unit (SI). Klikk for større bilde.

Klikk for større versjon.

TriAcq Recording and Visualization Unit (RTV). Klikk for større bilde.


PATCH PANEL OG POWER CONTROL / -SUPPLY
Klikk for større versjon.

N3 streamer Patch Panel. Klikk for større bilde.

Klikk for større versjon.

N3 streamer Power Control. Klikk for større bilde.


Klikk for større versjon.

N3 streamer Power Supply. Klikk for større bilde.


Universitetet i Bergen (UiB) anskaffet i 2001 et marint streamer system som bestod av:

  • TriAcq recording system
  • Nessie-3 (N3) digital streamer, 3 km, 240 kanaler

Fra før hadde UiB andre deler som trengtes:

  • Geco airgun controller, GUNCO (1990)
  • Streamer "birds" (for vertikalkontroll av streamer) - DigiCourse mod. 3010

Systemet skal nå overføres til Universitetet i Tromsø, for bruk på FF "Kronprins Haakon"


TRIACQ INSTRUMENTERING, GJENNOMGANG / TEST JAN/FEB 2021


Klikk for å se fotoalbum fra oppsett og test av TriAcq instrumentering ved UiB, januar 2021

Recording machine -- Sun SPARCserver 1000


Dokumentasjon på SPARCserver 1000E fra Sun


# Dok. nr. Tittel Versjon PDF link
1 801-2196-10 SPARCserver™ 1000 Disk Card Installation Manual Rev. A, May 1993 PDF (also local copy)
2 801-2893-13 SPARCserver™ 1000 System Installation Manual Rev. A, June 1996 PDF (also local copy)
3 801-2895-15 SPARCserver™ 1000 System Service Manual Rev. A, June 1996 PDF (also local copy)
4 801-2900-12 SPARCserver™ 1000 System Board Manual Rev. A, October 1994 PDF (also local copy)
5 801-2916-10 SPARCserver™ 1000 POST User’s Guide (POST = "Power-up Self-test") May 1993 PDF (also local copy)
6 801-7670-11 SPARCserver™ 1000 System Disk Drive -- Installation Manual July 1995 PDF (also local copy)

Opprinnelig kilde: Sun SparcServer 1000 Documentation

Oppbygging av SPARCserver 1000E maskinen


Recording machine -- SBus Interface cards. Fra WG "TRIACQ Installation & Maintenance Manual", p. 2.22

SPARCserver 1000E - boot problem, januar 2021


  • Sun SPARCserver 1000E skal starte operativsystemet (Sun Solaris) fra det eksterne SCSI disk kabinettet.
  • Det har tidligere vært problem med oppstart, som er blitt løst ved enten å trekke ut og sette tilbake SCSI konnektor i SPARCserver'n, eller justere avlastningen (en snor som holder konnektoren fiksert i 90 graders vinkel ut fra maskinen - slik at pins i konnektor ikke har noe vinkel-moment på seg).
  • Får heller ikke frem diagnostikk-meny (POST = "Power-Up Self-Test", se link til manual i avsnitt over) der man kan undersøke responsene fra enheter på SCSI-bussen.

Tidligere boot problemer


SVALEX-2014:

SVALEX-2013:

Mulige løsninger


  1. Booting and Testing Your System -- "This chapter describes the most common tasks that you perform using the OpenBoot firmware. "
  2. ''Frequently Asked Questions about Sun NVRAM/hostid:
    • " ... The sun4d machines (e.g. SS1000) also have an NVRAM chip. However, the IDPROM information ..." --- "sun4d" is a certain Sun machine architecture. "It is a development of the earlier Sun-4 architecture, using the XDBus system bus, SuperSPARC] processors, and [[https://en.wikipedia.org/wiki/SBus | SBus I/O cards. The XDBus was the result of a collaboration between Sun and Xerox; its name comes from an earlier Xerox project, the Xerox Dragon. These were Sun's largest machines to date, and their first attempt at making a mainframe-class server."
  3. Kan man emulere SunOS som kjører på SPARC-prosessor: Build your own SPARC workstation with QEMU and Solaris

Normal boot prosess


SVALEX-2011:

Ext SCSI hard disks


Ext SCSI DLT Tape Drive


  • DLT-IV SCSI tape drive, 20 GByte/tape (in practice, one tape per line)

Operativsystem: SunOS Release 5.5.1


Fra: https://web.archive.org/web/20080619190936/http://www.ocf.berkeley.edu/solaris/versions/solaris/2.5.1.html

Components:

  • SunOS 5.5.1
  • OpenWindows 3.5
  • CDE 1.0.2
  • Wabi 2.2

Server Bundle additionally includes:

  • Solstice AdminSuite 2.2
  • Solstice Backup 4.2

Releases:

Initial Release: May 1996

Internet Server Supplement: October 1996

  • Improved TCP/IP performance by moving socket code into the kernel and tuning TCP/IP retransmission algorithms. Added WebNFS, Java Virtual Machine, and DHCP server.

Hardware Update: February 1997

  • Added Support for Ultra Enterprise 10000 (Starfire) and SPARCengine Ultra AX motherboards

Supported Hardware Platforms:

  • SPARC: sun4c, sun4m, sun4d, sun4u
  • Intel 486, Pentium, and Pentium Pro
  • PowerPC

Newly supported hardware:

  • Ultra 2
  • Ultra Enterprise servers
  • Ultra ZX & FFB+ graphics cards
  • PowerPC

Changes from Solaris 2.5:

  • User ID's (uid_t) increased to 32 bits
  • Added 64-bit Kernel Asynchronous AIO (aioread64/aiowrite64)
  • Expanded maximum virtual memory size to 3.75 gigabytes.
  • x86 version optimized for Pentium & Pentium Pro processors.

Streamer Interface (SI) Unit


Klikk for større versjon.

TriAcq Streamer Interface Unit (SI). Klikk for større bilde.

TriAcq Spare parts as of Sept. 16, 2002

Parametre på SI/CPU-kort, må settes hver gang SI-enheten startes opp


Konfig av CPU-kort på SI enhet (ved hver oppstart, fra 2002)

Connect serial cable to COM A port on SI or RTV. Open terminal window, 'tip hardwire' command, reset CPU card on SI or RTV, interrupt autoboot (strike any key), press 'c' to configure, afterwards '@' to boot.


PARAMETER ............... VERDI SI/CPU-KORT


boot device ............: ln
processor number .......: 0
host name ..............: hm-acqrc1
file name ..............: /triacq/vw53/fre40/vxWorks
inet on ethetnet (e) ...: 192.168.219.36:ffffff80
inet on backplane (b) ..: [Blank]
host inet (h) ..........: 192.168.219.39
gateway inet (g) .......: [Blank]
user (u) ...............: siuser
ftp password ...........: [Blank]
flags (f) ..............: 0x0
target name ............: hm-acqsi1
startup script (s) .....: /triacq/tri_etc/si1.script
other ..................: [Blank]

Kilde: Setup of CPU cards on Streamer Interface (SI) and Recording / Real-time Visualization (RTV)


Recording / Real-time Visualization (RTV) Unit


Klikk for større versjon.

TriAcq Recording and Visualization Unit (RTV). Klikk for større bilde.

Enheten består av følgende moduler:

  • Performance Technologies PT-SBS 915 VME Board PT-SBS-915

TriAcq Spare parts as of Sept. 16, 2002

Parametre på RTV/CPU-kort, må settes hver gang RTV-enheten startes opp


Konfig av CPU-kort på RTV enhet (ved hver oppstart, fra 2002)

Connect serial cable to COM A port on SI or RTV. Open terminal window, 'tip hardwire' command, reset CPU card on SI or RTV, interrupt autoboot (strike any key), press 'c' to configure, afterwards '@' to boot.


PARAMETER ............... VERDI


boot device ............: ln
processor number .......: 0
host name ..............: hm-acqrc1
file name ..............: /triacq/vw53/frc5ce/vxWorks
inet on ethetnet (e) ...: 192.168.219.33:ffffff80
inet on backplane (b) ..: [Blank]
host inet (h) ..........: 192.168.219.39
gateway inet (g) .......: [Blank]
user (u) ...............: siuser
ftp password ...........: [Blank]
flags (f) ..............: 0x0
target name ............: hm-acqrtv1
startup script (s) .....: /triacq/tri_etc/rtv1.script
other ..................: [Blank]

Kilde: Setup of CPU cards on Streamer Interface (SI) and Recording / Real-time Visualization (RTV)

Under SVALEX-2014 måtte NVRAM på CPU-kortet i RTV'n re-initialiseres, slik:


Prosedyre for å re-programmere NVRAM på CPU-kort i RTV-enheten.  Klikk for PDF versjon.

Prosedyre for å re-programmere NVRAM på CPU-kort i RTV-enheten. Klikk for PDF versjon.

Streamer Patch Panel


Klikk for større versjon.

N3 streamer Patch Panel. Klikk for større bilde.

Streamer Power Control Unit


Klikk for større versjon.

N3 streamer Power Control. Klikk for større bilde.

Streamer Power Supply


  • Fabrikant: Elgar. Merkevaren er nå brukt av Ametek (som også skriver under avsnitt History: Elgar started as Elgar Electronics Corporation in 1965. In January 1994, Elgar acquired Sorensen followed by Power Ten in 1998. Then in March 2007, Elgar was acquired by Xantrex which subsequently was bought by AMETEK Programmable Power on August 25th, 2008.)
  • Model: 1751-SL
  • Manual: PDF -- også lokal kopi
  • Forsyningsspenning: 230 Vac ± 10% , 47-63 Hz kontinuerlig (45 - 70 Hz kortvarige transienter)
  • Utgangsspenning: 0 - 260 Vac, som justeres med 10-tørns pot. meter på fronten.
  • Utgangsfrekvens: Justerbar opp til 1 kHz. Vi bruker vanligvis 500 Hz (som bilder under viser)
  • Maks. effekt ut: 1750 VA
Klikk for større versjon.

N3 streamer Power Supply. Klikk for større bilde.


TRIACQ RECORDING PROGRAM


Main display


Klikk for stort bilde.

TriAcq recording, hoved display, under produksjon. Klikk for stort bilde.

QC display


Klikk for stort bilde.

TriAcq recording, QC display, under produksjon. Klikk for stort bilde.


PROSESSERING AV DATA FRA TRIACQ RECORDING SYSTEM


MARIN STREAMER, WESTERN-GECO MODEL: "NESSIE-3" (N3) -- 3 KM


N3 STREAMER, 3000 M - KLIKK FOR STORE BILDER
Klikk for stort bilde. Klikk for stort bilde.

Nessie-3 (N3) main features


Streamer, N3:

  • Fabrikant: Western-Geco
  • Modell: "Nessie-3" (N3)
  • Antall kanaler (traser): 240
  • Antall aktive seksjoner i streameren: 30 stk
  • Lengde hver aktiv seksjon: 100 m
  • Gruppelengde (Hydrophone group spacing): 12.5 m (normal konfigurasjon; 6.25 m also possible)
  • Groups/section: 8
  • Digitaliseringsenhet ("bubble"):
    • En stk for hver 2. aktive seksjon
    • Altså 15 stk
    • De innerste enhetene fjernes når streamer'n skal lagres (pga liten spolediameter på de innerste lagene).

TriAcq system:

  • Digitizing in-sea, one digitizing unit (nicknamed 'bubble') every 2nd section.
  • Compact bubble; diameter same as streamer diameter.
  • Applies digital production filters.
  • 1008 maximum channels per streamer, up to 16 streamers with maximum channel capacity of 6500.
  • 1 ms to 4 ms sample rate.
  • 6.25 m and 12.5 m hydrophone group spacing.
  • 6.25 m group consists of 12 hydrophones; 12.5 m by wiring two 6.25 m groups in parallel.
  • Spare transmission channels for increased reliability.
  • Low system noise (100dB dynamic range).

N3 oppbygging


A streamer is composed of several different pieces - stretches, active sections, bubbles, repeater bubbles, tail-buoy tow cable. Every second active section is followed by a bubble. Hydrophone groups overlap between sections, hence, at the front of the actives we use a 10m half group section (the last active at the tail has a redundant half group).

Streamer section nomenclature


All Western-Geco streamer sections have their own unique identification code and serial number. The code consists of letters, and indicates the function and hardware arrangement of the section.

Western-Geco Nessie-3 streamer section nomenclature

Konnektor brukt i hver modul


Klikk for større bilde.

Konnektor brukt i hver N3 modul. Klikk for større bilde.

Streamer historikk


År/ Dato Beskrivelse PDF Excel
2012 Hakon_MosbyN3_Svalex30aug2012 - Excel
2009 N3_Resultat_verUiB_25mai2009-new-map
In the spring of 2009 a major maintenance program was implemented. Several streamer sections were scrapped and replaced by spare sections.
- Excel
2006 13. juli 2006: Link (HTML) - Excel
2002 22. aug 2002: Mosby-N3-3000m220802 PDF Excel
2001 SJEKK !! - Excel

Streamer Oil: ISOPAR M "Safety Data Sheet"


  EXXON ISOPAR M "Safety Data Sheet":

    Link to "Safety Data Sheet"
    Source of "Safety Data Sheet":
       http://www.msds.exxonmobil.com/IntApps/psims/psims.aspx
       "Country Of Use", select:   USA
       "Product / Trade Name", enter:   ISOPAR M

  With reference to:

  Schlumberger Doc. no.: D20010216
  "Operations Manual - Digital Hydrostreamer Nessie 3 & 4"
  Issue 9, Dated: March 1997
  Section 4.3 "Oil filling - Control of Kerosene"

  "The latest skin type with ribs inside (58,5 x 3,5) have a volume of approx. 200 liters (N3-B), [...] and the 50m stretches should be filled with approx 130 liters."

    Quantity of ISOPAR-M oil in UiB 3 km streamer:

         2 ea Stretch sections (front + tail) ...:   130 liter x  2 ea   =   260 liter
        30 ea Active sections ...................:   200 liter x 30 ea   =  6000 liter
	------------------------------------------------------------------------------
                                      Liter in streamer, on winch ......:   6260 liter
                                      ------------------------------------------------

    Extra: Barrel of oil, for filling-up sections that need it .........:    209 liter
                                                                             ---------


VINSJ FOR N3 STREAMER


Oversikt


Winch UiB for Nessie-3 streamer. Klikk for å åpne album.

Ulmatec Baro (formerly Baro Mek. Verksted) has been shown pictures above. Their reply (2014):

"We can not confirm the winch was manufactured by Baro. It might look like a Baro winch, but details differ. The hydraulic motor is also unknown to us. It might look like a Geco winch from the 1980'ties. The slip ring unit is similar to the types that Geco used. Baro did not deliver winches to Geco. Odim is a possible supplier. It might also be a copy made in USA or UK."

29 May 2017, measured on winch, in Longyearbyen (storage facility, contact LNS Spitsbergen):
Frame is 3,92 x 2,45 m, drum approx Ø 3m, hydraulic motor protrudes 0,95 m from drum, and distance from center of hydraulic motor to ground is 1,55 m.

Bilder fra SVALEX-2013 fotoalbum:

Klikk for stort bilde. Klikk for stort bilde.
Klikk for stort bilde. Klikk for stort bilde.
Klikk for stort bilde. Klikk for stort bilde.

Krav til hydraulikk / tiloplinger


Ulmatec Baro AS recommends the following (2014):

"When your winch was delivered, the usual hydraulic pressure was 175 Bar. In later years there has been a tendency for increased pressure; nowadays 220-230 Bar is common. Pressure can be reduced in proper hydraulic component ("Trykket kan reduseres i manøverventil ...") in order to use the old winch. Flow rate should be 100-200 liter/minute depending on winch cable force and rotating speed. Hydraulic pump must also be dimensioned according to the number of motors that must be operated simultaneously."

Hydraulikk motor ---- tilkoplinger --- betjeningspanel


Klikk for større bilde.

Vinsj hydraulikk motor. Klikk for større bilde.

Klikk for større bilde.

Vinsj hydraulikk motor. Klikk for større bilde.

Klikk for større bilde.

Vinsj hydraulikk motor. Klikk for større bilde.

Sleperingsboks


Streamer trinse


Klikk  for større bilde.

Trinse for streamer. Brukes også som "spoleapparat" -- trinsen henger i kranwire som styres manuelt fra side til side ved innspoling. Klikk for større bilde.


STREAMER TAIL BUOY


Klikk for større versjon. Klikk for større versjon.

FF "Håkon Mosby", SVALEX-2009: Vinsj med 3 km digital streamer Geco-Sclumberger modell Nessie-3 (N3), samt Tail Buoy. Klikk for større bilde.

DigiBIRD MOD. 5010 -- DYBDEKONTROLL AV STREAMER


Introduksjon


The streamer is furnished with a set of collars at regular intervals where the vertical control unit (called "Birds") are mounted while the streamer is deployed. We have been using DigiBIRDS mo. 5010 manufactured by ION.

Klikk for stort bilde. MERK: Pall og karm er spesielbestilt - de er lengre enn vanlig.

Klikk for stort bilde.

Data sheets, documentation


Streamer collars


  31 July 2009:
  To: Earl Smith <esmith _at_ oyogeospace.com>:

  PURCHASE ORDER
  --------------
  With reference to quotation (see below) we wish to order:

  --------------------------------------------------------------------------
  Pos  Qty  Unit  P/N             Description
  --------------------------------------------------------------------------
   1   (10)  ea    07-526280-260   Bird collar, standard length, $24.50 each
   2   (10)  ea    07-526281-260   Bird collar, extended length, $29.50 each

  Hi,

  Please quote price and delivery time for:

  10 sets of streamer Bird collars, inner diameter 2.6 inch (both large and small).

  The large collar - 4.4 inch long - has these marks:
        JRC CONCORD TECH, INC   PN 07-526280-260
  The small one - 3.4 inch long - has identical PN:
        07-526280-260

Repair of DigiBIRDS


  • Date: Wed, 11 Aug 2010 15:22:25 +0100
  • POC (outdated): Anne Brett <Anne.Brett _at_ iongeo.com>

Programvare for kontroll av DigiBIRDS


Klikk for større bilde.

Streamer Birds programvare. Klikk for større bilde.

AIRGUN CONTROLLER - GECO (GETECH) "GUNCO", CA 1990


Getech/GECO  GUNCO fra ca 1990.  Klikk for stort bilde.

Getech/GECO GUNCO fra ca 1990. Klikk for stort bilde. Link til mer utfyllende GUNCO dokumenstasjon.

GUNCO skjerm nr. 1 (sensor display). Klikk for større bilde.

GUNCO sensor display. Klikk for større bilde. NB: Indikator som er tent over "ERROR" overskrift henviser til hvilke VME-slot'er som er brukt --- i dette tilfelle kun slot nr 5 -- mens det som angår error-parameter blir plottet UNDER overskiften, som "bars" med ulik bredde. Error-parameter er avviket mellom faktisk og ønskelig skytetidspunkt, i forhold til "Time Break" (det ønskelige øyeblikket da alle luftkanonene skal avfyres).

Display viser et normalt skudd med fire luftkanoner, med minimalt avvik. Med Bolt LongLife kanoner kan man skyte i lang tid med avvik godt under 1 millisekund. NOTE: Airgun no. 1,2 and 6 is OK. No. 5 has crossfeed from the solenoid pulse; the "crosfree blanking" feature of the GUNCO is activated (red area), causing any signal that appears within the read zones to be ignored.

GUNCO skjerm nr. 2.  Klikk for større bilde.

GUNCO skjerm nr. 2. Klikk for større bilde.

GUNCO connector wiring


The key to understand the GUNCO connector system is to see how the front slot positions of the MSIBG cards corresponds to the connectors on the rear side - see figure below.

We normally only use one MSIBG card located in slot #5. This card will thus have sensors connected on SI3 (labelled "STBD1,2"), and solenoids on SO5 (labelled "STBD 1").

GUNCO connector principle.  Click for larger version.

GUNCO connector principle. Click for larger version.

GUNCO rack wiring (rear view)


Current system

Click to open PDF document:


GUNCO Rack cabling. Click to open PDF version.

Old system

The difference is that relays have been added for the airgun solenoid test unit, which allows the operator to monitor sensor voltage and current, and measure resistance to solenoid.


SYNC UNIT - INTERFACE TO EIVA SURVEY COMPUTER


The Sync Unit is placed between the EIVA Survey computer and GUNCO. It receives a trigger command from the survey computer in the form of an ASCII "A" sent over RS232 serial line.

The Sync Unit was designed in 1998 and at that time also interfaced two other systems, a magnetometer and a recording system (DFS V) that have both been phased out long time ago. The LCD menu hasn't been updated and thus still provides options that reflects those now unused systems (so don't get confused).

At that time the Survey Computer by mistake sometimes issued double shot event triggers a couple of seconds after the proper trigger. This caused the GUNCO to fire when it wasn't supposed to. To prevent this situation the Sync Unit was furnished with a software timer that defined a period in which new triggers were ignored after the first one. The green LED on the front panel is lit during this "trigger ignored" interval.

This survey requires 12.5 meter shot point distance, which means the "trigger ignored" setting must be reduced from it's current value of approx 8 seconds, down to 1 second. This is explained in section below.

Click to enlarge:
Front view - click to enlarge.
Click to enlarge:
Inside view - click to enlarge.
Click to enlarge:
Rear view - click to enlarge.


Routing of CLOSURE and FIRE signal to GUNCO


The GUNCO is now controlled by the "Triacq" recording system of the 3km streamer. Two BNC cables must be relocated so it will become slave to the Sync Unit instead:

  1. Disconnect the coax cable bundle (consisting of three cables) from the Triacq recording system. The Triacq recording is located in rack #3 counting from GUNCO. Remove the rear wooden "door" in the corridor.
  2. Route like this:
      ---------------------------
      SYNC UNIT           GUNCO
      ---------------------------
       CLOSURE   <---->   CLOSURE
       FIRE      <---->   FIRE
                          FTB  (not needed)
                          FTB SCOPE (to GEODE recording, GPS time stamp unit)
    

Schematics


CPU card inside: "Flashlite-V25"


The CPU card is "Flashlite-V25" made by JK Micro. This product has long since been replaced by other versions. The documentation cannot be located (here's a report from someone using it in 2000). But it's quite similar to its replacement, Flashlite 186:

Flashlite 186 embedded computer made by JK Microsystem
Flashlite 186 embedded computer made by JK Microsystem.

How to alter the "trigger ignored" time parameter


The Flashlite 186 CPU card is in reality a tiny MSDOS computer. In initial mode we get contact with the card via serial RS232 cable. A terminal program will then get access to the normal DOS prompt.

A user program is automatically started by following instructions found on page 2 of the Flashlite 186 manual:

When power is applied to the Flashlite or when it is reset, the board goes through its initialization procedure and then starts DOS. A simple (read-only) AUTOEXEC.BAT file is executed and then the board is ready to use. The batch file performs several functions before the user is given control. The DOS search path is set, the DOS prompt is set, the CTRL-C flag (discussed later in this manual) is checked and finally, an attempt is made to execute a file named STARTUP on the B: drive. This provides a convenient way for custom applications to execute immediately after initialization of the Flashlite. If you wish to have your application start automatically, create a batch file named STARTUP.BAT that invokes the program.

Here is the crucial point. The program accepts command line parameters. The first parameter instructs the card to operate in either "OBS" mode (that we use now) or "DFS" mode (which is deprecated). And the second parameter sets the "trigger ignored" duration, in seconds.

So in the STARTUP.BAT file the last line will be the program name followed by two parameters, "OBS" and "8" (or close to that figure). The last parameter must be set to "1" instead. If it's omitted the program uses a default value of 15 seconds instead.

How can the STARTUP.BAT file be edited? First the program that is running on the CPU card must be terminated or prevented from starting. That can be done in two ways:

  1. Connect a RS232 serial cable (1-to-1) between laptop and 25-pin female DSUB connector at the rear of the Sync Unit. Start a terminal program on laptop (TeraTerm or HyperTerm). Comm parameters are: 9600 8N1. This is what is referred to as the CONSOLE input in the Flashlite manual.
  2. Prevent the program from starting by entering <CTRL>+<C> after resetting or powering the unit (there is a reset switch on the top, or use the rear rocker switch). After interrupting the normal start-up sequence the CONSOLE port should now issue a DOS prompt.
  3. ALTERNATIVELY: Quit a running program by sending a <Q> or <ESC> character. Important: This command must be sent on the other serial port - the one that is connected to the Eiva Survey Computer and normally only receives the trigger character <A>. After that switch to the CONSOLE serial port. Press <ENTER> to see that DOS prompt is returned. This port is 25-pin DSUB male. It is probably wired as DTE (Data Terminal Equipment) with output on pin 2 (which will be pin 3 if measured on a 25-to-9 pin adapter). So a null modem cable or -adapter is needed.

The edit process itself is described on page 15 of the Flashlite 186 manual:

EDIT.COM
A simple line editor is included to allow quick creation and modification of batch files or other text files. EDIT is similar to Microsoft’s EDLIN provided in earlier versions of MS-DOS. It allows list, insert, delete, and modify. Upon exit, a backup of the original file is created (filename.BAK) and the edits are saved. If a backup file with the same name already exists, it is overwritten. A list of commands and their usage is available by entering ‘h’ at the edit prompt ( >> ). The name of the file to edit must be supplied following the command EDIT on the command line.

 EXAMPLE:
  B:\>edit test.bat
  FlashLite Line Editor v1.0
  Enter h for help
  New File: test.bat
  >> i
  0: @echo Batch file being processed...
  1: mytsr
  2: myapp
  3: ^Z
  >> l
  0: @echo Batch file being processed...
  1: mytsr
  -> 2: myapp
  >> q
  Save before exit (Y,n): y
  File Saved
  B:\>

Here is a description of the vintage MSDOS EDLIN command line editor.



TRYKKSENSOR FOR SEISMIKK-KOMPRESSOR


Det er nødvendig å kunne overvåke trykket fra seismikk-kompressor slik at eventuelle luft-lekkasjer på slanger eller i luftkanoner oppdages tidlig.

Trykksensor brukt på "Mosby" og "G.O. Sars"


TECSIS 4-20 mA PRESSURE TRANSMITTER, MODEL P3276
August 2011, purchase order for R/V "Håkon Mosby":
Description:
  Model: VDTP3276B084601
         Pressure transmitter
  Range: 0...250 bar
  Sensor interface: 4-20 mA
  Threading: G½"
  Accuracy: ±0,5%

Identical model was ordered in May 2012 (as spare unit for R/V "Håkon Mosby").

Tecsis Pressure Transmitter model P3276.
Data sheet Tecsis mod P3276 (complete P/N: VDTP3276B084601)
.

As ordered for R/V "G.O. SARS", 21 July 2004:
---------------------------------------------------
Pos   Qty   Description
---------------------------------------------------
 1    (1)   Pressure transmitter
            Model: VDO 0-250 Bar pressure transmitter
            4-20 mA, 0.5% accuracy, 0.5"R
            SS 304 housing, SS 316 wet parts
            Supplier P/N: VDT3376084001

 2    (1)   Display
            Model: 1929.300.001 incl. option: 'Digital interface RS-485'
Oct 2001 purchase order (for R/V "Håkon Mosby"):
A] Pressure transmitter
   -----------
   Manufacturer:   Tecsis, www.tecsis.de
   Model no.:      VDT3376084001
   Range:          0 - 250 Bar
   Output:         4 - 20 mA
   Accuracy:       0.5 %
   Material:       SS 304 housing, SS 316 wet parts

B] Display
   -------
   Manufacturer:   Tecsis, www.tecsis.de
   Model no.:      1995
   Data interface: RS-232

Trykksensor installasjon


FF "Håkon Mosby"


Click to enlarge.

Air pressure sensor installation on R/V "Håkon Mosby", above instrument room door. HP line on the right. Click to enlarge.

FF "G.O. Sars"


Click to enlarge.

NOTE: Photo is taken before pressure sensor was installed. It most likely replaces the manometer shown. This is on 2nd deck, near HP outlet and airgun control cables junction box.

Click to enlarge.

R/V "G.O. Sars, 2nd deck, near HP outlet and airgun control cables junction box. Click to enlarge.

Display for trykksensor


Brukt på "Håkon Mosby"


Tecsis process display model 1995 with RS-232 interface.

Display:
  • Manufacturer: Tecsis, www.tecsis.de
  • Part no.: 1995 (no longer manufactured)
  • Supplier: Instrutek, www.instrutek.no
  • Data interface: RS-232
  • Instruction Manual: PDF
  • Date of purchase: 4. Oct. 2001

Brukt på "G.O. Sars"


Tecsis process display mod 1929.300.001

Display:
  • Manufacturer: Tecsis, www.tecsis.de
  • Part no.: 1929.300
  • Supplier: Instrutek, www.instrutek.no
  • Data interface: RS-485
  • Datasheet: PDF
  • Configuration: PDF
  • Programming: PDF
RS-485/232 Interface:

Use half-duplex. RS-485 transmitter controlled by RTS signal.

RS-485/232 Interface:
  • Part no.: CNV232-485
  • Supplier: DanBit, www.danbit.no
  • Supplier's info: Link
  • Datasheet: PDF
Wiring diagram:

Wiring diagram, display to RS-232 / 485 converter. ---- Check with scope that the signal is differential. NOTE: You must not earth any of the data signal lines. If it does not work right away try to change polarity.

Software:

Demo-program som henter data regelmessig fra displayenhet via serielinje, og sender dem ut på nettverk som UDP-broadcast telegrammer.

Software for air pressure monitoring and alarm


The sensor display unit is furnished with RS232 (or RS485) interface. A serial command can be sent to the unit and it will respond with measurement value. Python data collection software running on a Linux PC issues sampling commands continuously. When airguns are fired the software extracts the highest pressure value that had been registered lately, in order to plot plot air pressure as function of shot number. The result is shown below. Other process parameters are also sampled.

Overvåkning av GUNCO, trykk fra seismikk-kompressor, streamer "Birds", navigasjon DOL (Distance Off Line)


Et Linux-basert system som samler inn og presenterer informasjon fra:

  1. Skipets Survey Computer, som sender ut informasjon på serieport om siste skuddspunktsnummer
  2. Skipets navigasjonsutstyr, som sender info om tid/dato og skipets hastighet
  3. Trykksensor, der data hentes hvert sekund, så ekstraheres maksimalt trykk for siste skudd, som da regnes som trykk i skuddøyeblikket (nominelt 138 Bar = 2000 PSI)
  4. GUNCO sender opplysninger om hvilke kanoner som var aktive ved siste skudd, og Delay/Error/Status info
  5. Streamer "Bird" system sender info om aktive "Birds", deres aktuelle dyp og vinkel på vingene (figur viser at atremer'n ligger på korrekt dyp 8 meter, men noen "Birds" må ha stor vinkel på vingene for å klare dette (nr 2, 3, 9) --- maks utslag er +/- 15 grader --- så enkelte seksjoner burde kanskje vært balansert bedre.

All informasjon vises på webside med akustisk alarm hvis egen-definerte alarmgrenser ble overskredet. På denne måten kunne studenter under SVALEX-kursene være alene i instrumentrommet, mens en "usynlig overvåkning" foregikk i parallell.

High-pressure piping system on "Kronprins Haakon"



TIDLIGERE TOKT DOKUMENTASJON / FOTOALBUM


2014: RV "Håkon Mosby" -- SVALEX-2014 --- siste gang N3 streamer ble brukt


Klikk for å åpne SVALEX-2014 fotoalbum.

Klikk for å åpne SVALEX-2014 fotoalbum.

2013: RV "Håkon Mosby" -- SVALEX-2013


Klikk for å åpne SVALEX-2013 fotoalbum.

2011: RV "Håkon Mosby" -- SVALEX-2011


Klikk for å åpne SVALEX-2011 fotoalbum.

2010: RV "Håkon Mosby" -- SVALEX-2010


Klikk for å åpne SVALEX-2010 fotoalbum.

2010: RV "Håkon Mosby" -- OBS-2010


Klikk for å åpne OBS-2010 fotoalbum.

2007: RV "Håkon Mosby" -- SVALEX-2007


Klikk for å åpne SVALEX-2007 fotoalbum.

2006: RV "G.O. Sars": Jan Mayen survey, OBS / N3 Streamer


Klikk for å åpne OBS/Streamer-2006 fotoalbum.

2005: RV "Håkon Mosby" -- SVALEX-2005


Klikk for å åpne SVALEX-2005 fotoalbum.

2004: RV "G.O. Sars: SVALEX 2004


Klikk for å åpne SVALEX-2004 fotoalbum.

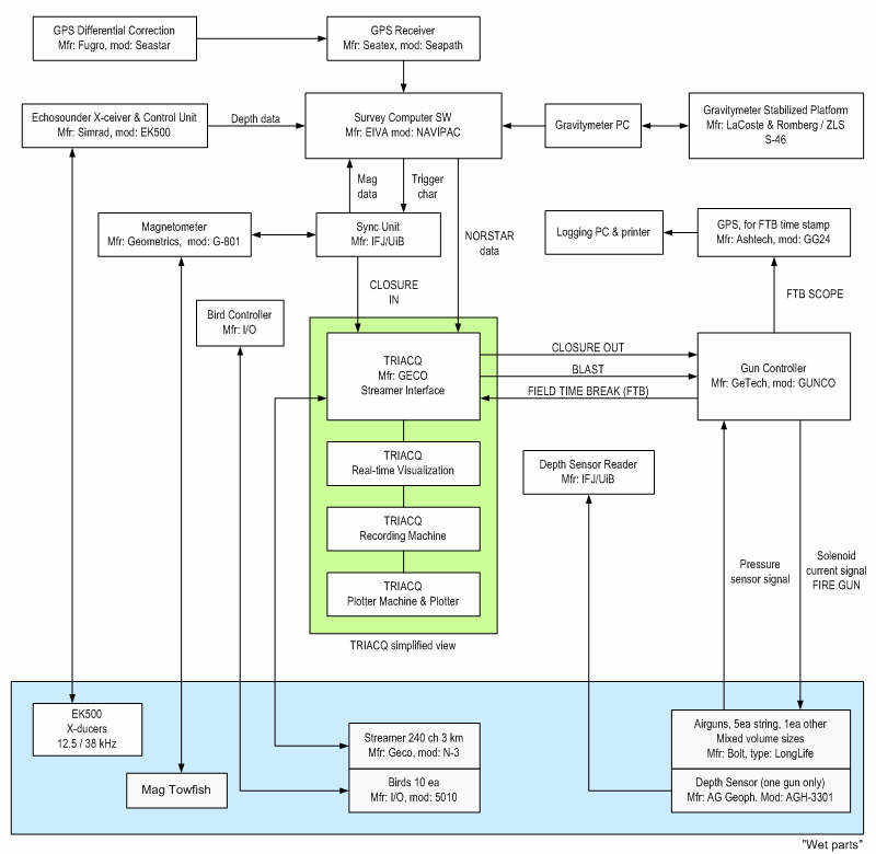
2003: RV "Polarstern" -- East Greenland Survey


Et komplett system ble sendt til RV "Polarstern" for et seismikk-tokt i 2003.

Link til UiB/GEO dokumentasjon (2003)

Klikk for større figur.

RV "Polarstern", 2003: Blokk diagram. Klikk for stor figur. PDF versjon

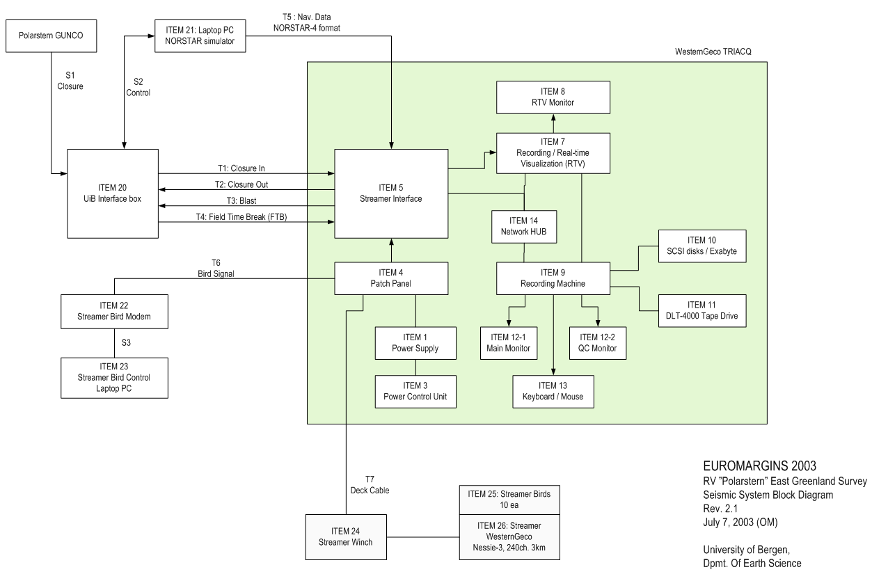
Klikk for større figur.

RV "Polarstern", 2003: Sammenkopling / wiring diagram. Klikk for stor figur. PDF versjon

Klikk for større figur.

RV "Polarstern", 2003: Liste over kabler - sammenkopling, konnektortyper. Klikk for stor figur.

Klikk for større figur.

RV "Polarstern", 2003: Forslag til plassering i rack, i instrumentrommet. Klikk for større figur.

2002: RV "Håkon Mosby" -- East Greenland Fracture Zone


Klikk for større figur.

FF "Håkon Mosby", 2002: Blokkdiagram. Klikk for stor figur. PDF versjon

Klikk for å åpne fotoalbum fra FF "Håkon Mosby" EGFZ-tokt, august 2002.

2001: RV "Håkon Mosby" -- SVALEX-2001


http://www.geo.uib.no/eworkshop/gfj294/2001/photos/

HVORDAN BRUKE MODERNE GUNCO PÅ FF "KRONPRINS HAAKON" ...?


Innledning


Vi ønsker å se på muligheten for å bruke moderne GUNCO, som modell "HotShot" fra Teledyne, i stedet for vår Geco GUNCO fra ca 1990 (selv om den er pålitelig).

Teledyne, GUNCO modell "Hot Shot


Dept of Geology/ Univ of Tromsø has acquired airgun controller Teledyne, model "Hot Shot". This unit is able to fire either four Bolt/G-guns or two GI (Generator-Injector) guns. Multiple units (max 4) can be combined, so that in total 16 Bolt/G-guns can be used.

Click to enlarge.

Front view, airgun controller unit from Teledyne Real Time Systems - model "Hot Shot". Click to enlarge.

Click to enlarge.

Rear view, airgun controller unit from Teledyne Real Time Systems - model "Hot Shot". Click to enlarge.

Using MOB (Man over-board) input on the "HotShot" airgun contoller


Advise from manufacturer regarding MOB input on the "HotShot" airgun controller:

The man overboard contacts need to be maintained in a closed position for the unit to operate. Once the contacts open the controller will no longer fire. Once closed again it will be able to fire again. So a normally closed pushbutton, with a pull to reset feature is usually what is desired for this. Some users like to have one that is covered as well, so as to not accidentally press it.

Strobe light / flashing beacon - signalling pressurized airguns on deck -- examples


Example: Adeptor.no strobe lights

Interface signaler


...

TriAcq på RV "Polarstern" i 2003 - interface unit brukt den gangen


Innledning --- problemet som måtte løses


På EUROMARGINS-toktet med RV "Polarstern" i 2003 ble det sendt opp et komplett TriAcq recording system og N3 streamer inkl Birds. Skipets GUNCO og Survey Computer ble brukt. Det var dermed et interface problem som måtte løses den gangen.

TriAcq systemet forventet ved hvert skuddpunkt et telegram sendt over RS232 serielinje Survey Computer. Telegrammet måtte være av såkalt '''NORSTAR Format 4" type, definert i dette dokumentet: NORSTAR-format4-from-ExtHeader-ver-5-8.pdf (PDF)

I tillegg forventet "Streamer Interface" delen av TriAcq en bestemt sekvens av triggesignaler med bestemte polariteter og spenning-/strøm-karakteristikker.

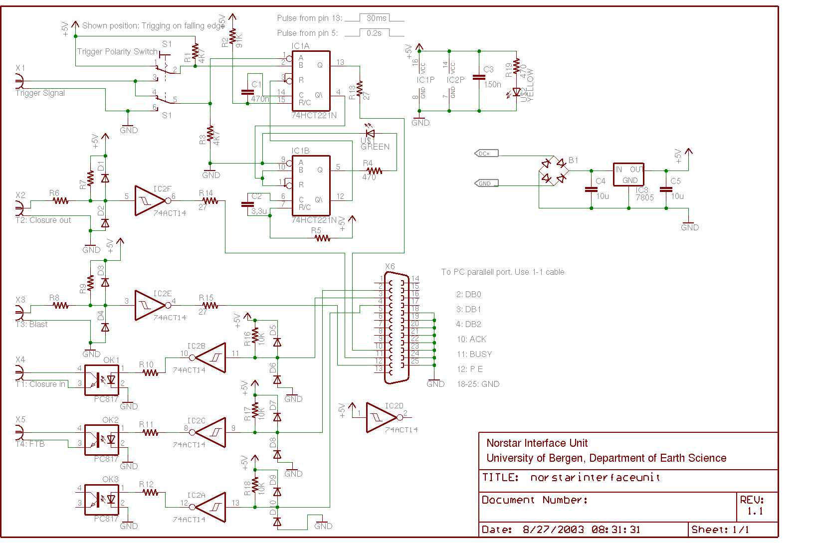
Systemdiagram tegnet av GECO Field Engineer M.G. som deltok under toktet med RV "Polarstern" i 2003.

UNDERSØK: Ble TriAcq re-konfigurert på noe vis, for å kunne arbeide med Navigasjonsutstyr og GUNCO på "Polarstern"? Prøv å spore opp M.G. og spør om han husker dette ...

"NORSTAR" simulator / interface enhet, for bruk på RV "Polarstern" i 2003


Klikk for stort bilde.

NORSTAR simulator under test, august 2003. Klikk for stort bilde.
Link til flere bilder av enheten under test, og selve hardware'n.

Klikk for stort bilde.

NORSTAR simulator under test, august 2003. Klikk for stort bilde.
Link link til flere bilder av enheten under test, og selve hardware'n.

Klikk for stort bilde.

TriAcq programvare aksepterer telegram fra NORSTAR simulator. Klikk for større versjon.

Front av NORSTAR interface unit, 2003.

"NORSTAR" er betegnelsen på den spesielle telegrammet som vår normale Survey Computer (brukte software EIVA NaviPac) sender ut ved hvert skuddpunkt. Det er et kompakt binært format med endel snubletråder (bl.a. ENDIAN-hensyn)

Kretsdiagram


Link til flere bilder av enheten under test, og selve hardware'n.

Klikk for stor versjon.

Kretsdiagram, "NORSTAR" interface unit. Klikk for stor versjon.

Programvare NORSTAR simulator


Programmet kjørte på MS-DOS ver 6.22 maskin

//============================================================================
//
//        N O R S T A R   S i m u l a t o r   p r o g r a m
//
//  For RV "POLARSTERN" seismic survey August 2003.
//
//  It is assumed that the interface box labelled "ITEM 20" is
//  connected to the laptop computer running this program. A 1-to-1
//  paralell cable must be used.
//
//  When the program detects signal from Polarstern Gun controller (HIGH TTL
//  pulse) is sends NORSTAR serial string and CLOSURE IN signal to
//  Streamer Interface Box. This signal can be simulated by pressing 'T'.
//
//  TRIACQ must be set to start recording after reception of
//  NORSTAR serial data and CLOSURE IN signal.
//
//  NORSTAR data is time stamped (Year, Julian day, Hour, Minutes
//  and Seconds) and also event number (shot counter). All other
//  data fields in the NORSTAR telegram should be disregarded. A valid
//  checksum is generated. Time and date is read from PC clock.
//
//  Shot number and time stamp is written to screen for each shot.
//  These values are also logged to file on this computer.
//  Filename is generated automatically and reflects date and time
//  the file was created.
//
//  Documentation on this web page:
//  http://www2.geo.uib.no
//
//
//  Rev. Date       By        Description
//  -----------------------------------------------
//  0.1  6 Aug 2003 KH/EG/OM  Test version
//
//============================================================================

Fra header i kildekode: NORSTAR.CPP.txt (endre filnavn)

C-kompilator


DJGPP - "DJ's GNU Programming Platform"

AUTOEXEC.BAT og CONFIG.SYS filer


config.sys:

DEVICE=C:\DOS\SETVER.EXE
DEVICE=C:\DOS\HIMEM.SYS
DOS=HIGH
COUNTRY=047,,C:\DOS\COUNTRY.SYS
DEVICE=C:\DOS\DISPLAY.SYS CON=(EGA,,1)

shell=c:\dos\command.com c:\dos /e:2048 /p
FILES=40
fcbs=40,0

autoexec.bat:

C:\DOS\SMARTDRV.EXE /X
@ECHO OFF
PROMPT $p$g
PATH C:\DOS;c:\djgpp\bin;C:\
SET TEMP=C:\DOS
set DJGPP=c:\djgpp\djgpp.env
MODE CON CODEPAGE PREPARE=((850) C:\DOS\EGA.CPI)
MODE CON CODEPAGE SELECT=850
KEYB NO,,C:\DOS\KEYBOARD.SYS
MODE COM1:96,n,8,1
CD C:\NORSTAR
CLS
ECHO ------------------------------------------------
ECHO NORSTAR simulator program for POLARSTERN
ECHO Type rhide to start c editor and compiler (IDE)
ECHO Type norstar to start NORSTAR simulator
ECHO NORSTAR date and time read from PC clock - check
echo that PC clock is set to UTC time.
ECHO ------------------------------------------------

Kildekode & *.exe program


Edit - History - Print - Search
Page last modified on November 11, 2022, at 11:43 AM
Electronics workshop
Department of Earth Science - University of Bergen
N O R W A Y