Recent Changes - Search:

Surveys and data


Instruments


Support to other department sections


Support Dr. Scient. thesis


Contribution to "Scientific infrastructure"


Obsolete, kept for reference


edit SideBar

Last update: December 13, 2025, at 11:35 AM
Version: pmwiki-2.3.38


    Fluid Inclusion Lab     

   LASER BEAM SHUTTER PROBLEM

UNIVERSITY OF BERGEN
Department of Earth Science
 Allé gt. 41, N-5007 Bergen, Norway 
             
0.1 Base version - 18 Apr, 2024 OM OM -
VER. STATUS CHANGE DATE BY CTRL APPVD

TABLE OF CONTENTS

BACKGROUND


There is a problem with a tailor-made shutter control unit: At least one of the four shutters that can be connected, does not work properly. We are sure there is nothing wrong with shutter units as all work normally when attached directly to KSC101 "K-Cube Solenoid Controller".

INSTRUMENTATION


Shutter Unit: ThorLabs mod. SH5 Optical Beam Shutter


SH05

Click to enlarge.

Page 4 in SH05 Operating Manual.

Newer units


Shutter Controller ThorLabs mod. KSC101 "K-Cube Solenoid Controller"


KSC101 K-Cube Solenoid Controller

Page 39, APT manual

Page 23 in Kinesis manual

Shutter Controller: ThorLabs mod SC10 - Optical Beam Shutter Controller


Mod SC10 Optical Beam Shutter Controller

  • Mod SC10 Optical Beam Shutter Controller
  • Manual (PDF)

Page 14 in manual.

INVESTIGATION: SHUTTER SOLENOID CONTROL WAVEFORMS


SH5 Optical Beam Shutter driven directly by KSC101 "K-Cube Solenoid Controller" in manual mode.


  • Oscilloscope:
    • Tektronix TDS 2004B, 60 MHz / 1 GS/s
    • S/N: C033097
    • Probe attached to SH5 solenoid control wires (by removing short sections of wire insulation).
  • KSC101 configuration:
    • Manual mode (shutter ON/OFF set by scroll wheel).
    • Menu option "select stage": SH5 is the only option, loaded upon start.

Fig A: SH5 Optical Beam Shutter driven directly by KSC101. Shutter controlled by scroll wheel. 15 V applied to SH5 solenoid, and after 275 ms the control signal changes to square wave with duty cycle so RMS value becomes 10.0 V (fig C) -- spot on according to KSC101 specifications (see above) ...!

Fig B: SH5 Optical Beam Shutter driven directly by KSC101. Details of onset of square wave section of control signal. Disregard the "10.2 V mean voltage reading, which is a result of the complete, composite waveform. Fig C shows RMS value of the square wave section itself.

Fig C: SH5 Optical Beam Shutter driven directly by KSC101. One cycle of square wave portion of solenoid control signal. RMS value: 10.0 V -- correct according to KSC101 specifications.

SH5 Optical Beam Shutter driven by GEO Fluid Inclusion Lab control unit


  • Oscilloscope:
    • Tektronix TDS 2004B, 60 MHz / 1 GS/s
    • S/N: C033097
    • Probe attached to SH5 solenoid control wires (by removing short sections of wire insulation).
  • KSC101 configuration:
    • Manual mode (shutter ON/OFF set by scroll wheel).
    • Menu option "select stage": SH5 is the only option, loaded upon start.
    • ON mode selected.
  • GEO Fluid Inclusion Lab control unit:
    • 4 ea SH5 Optical Beam Shutters connected.
    • Each shutter: ON/OFF control using keypads. See setup in fig F.

Fig D: SH5 Optical Beam Shutter driven by GEO Fluid Inclusion Lab control unit. 7 V applied to SH5 solenoid. Signal ON waveform is constant over tide.

Fig E: SH5 Optical Beam Shutter driven by GEO Fluid Inclusion Lab control unit. Start of SH5 solenoid control signal. Initial transients probably casued by relay mechanical effects.

Test setup


Click to enlarge.

Fig F: Test setup. Click to enlarge.

Click to enlarge.

Fig G: Oscilloscope probe attached to SH5 solenoid control wires. Click to enlarge.

DRIVER / SYNCHRONIZING UNIT, TAILOR-MADE - DOCUMENTATION --- Not complete


Item # Content
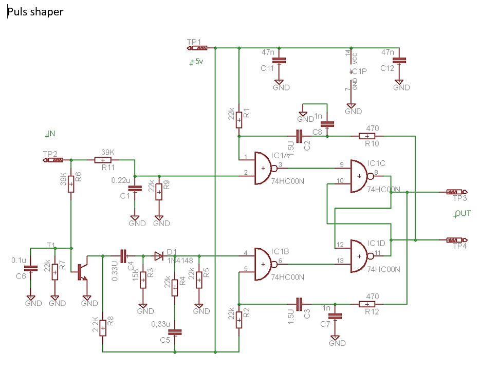
1 Click to enlarge.

File: "Puls shaper.docx" -- Click to enlarge.

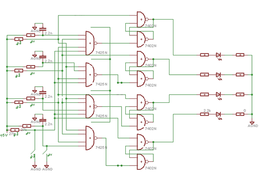
2 Click to enlarge.

File: "En av 4 out.docx" -- Click to enlarge.

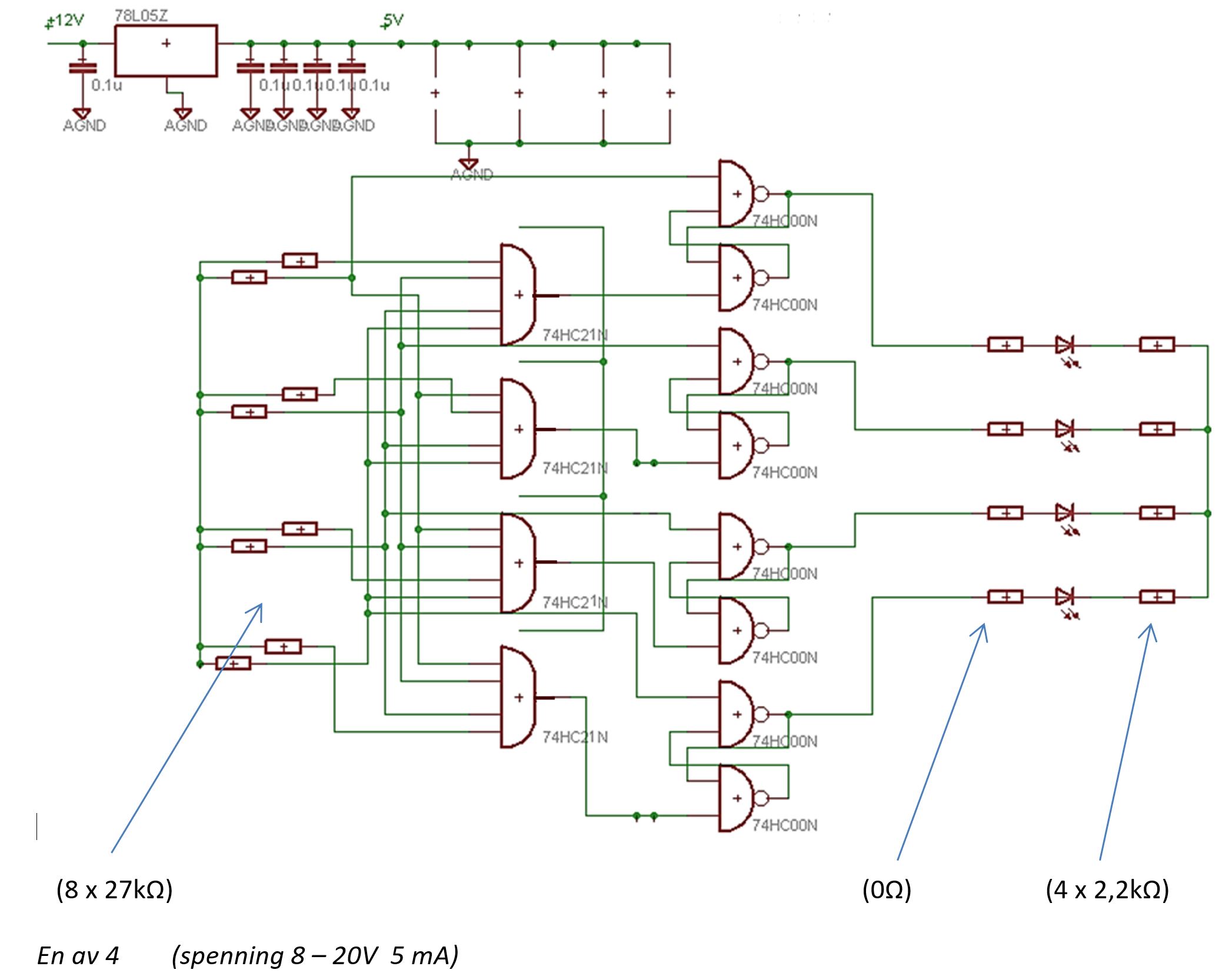
3-A Click to enlarge.

File: "En av 4.docx" -- A" -- Click to enlarge.

3-B Click to enlarge.

File: "En av 4.docx" -- B" -- Click to enlarge.

4 Click to enlarge.

There are two PCB copper layout images in this file. Are they different? If so, which one is the current version?


Click to enlarge.

File: "En av 4b.docx" -- Click to enlarge.

Click to enlarge.
Click to enlarge.

File: "En av 4b.docx" -- Click to enlarge.

Click to enlarge.
5 Click to enlarge.

File: "liten box--.jpeg" -- Click to enlarge.

Edit - History - Print - Search
Page last modified on April 18, 2024, at 12:16 PM
Electronics workshop
Department of Earth Science - University of Bergen
N O R W A Y