Recent Changes - Search:

SEISMIC

RADIO

edit SideBar

AIRGUN CONTROLLER -- OBSOLETE - KEPT FOR REFERENCE


1.  TIMING DIAGRAM


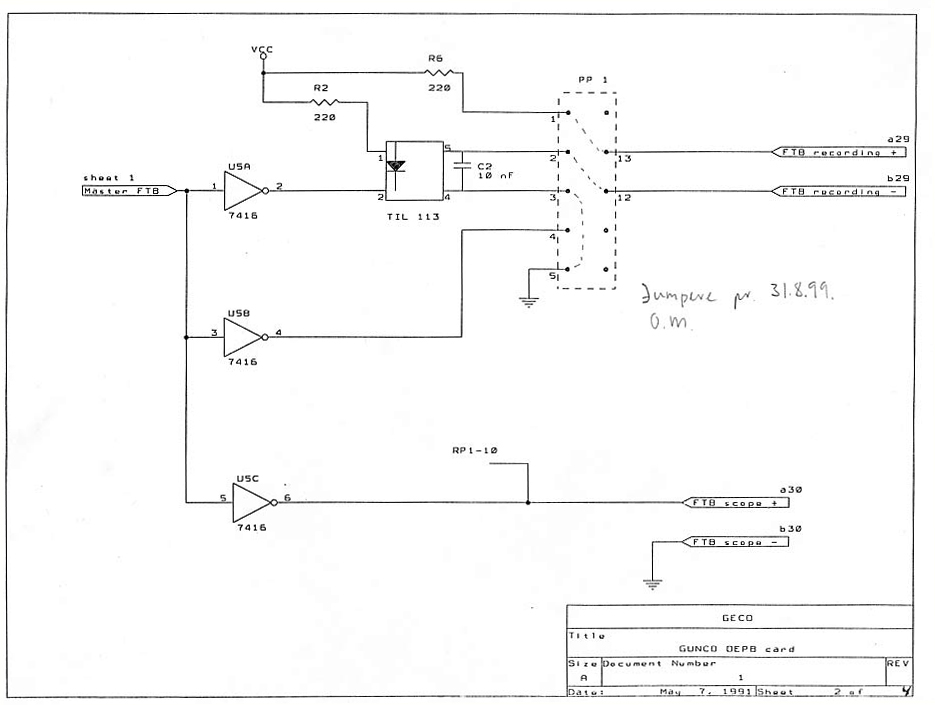
Closure signals on two BNC inputs will fire the GUNCO. Time Break output is available on two output BNCs; one (denoted "FTB Recording") is configurable via jumper plug on OEP-Board, the other (denoted "FTP Scope") is TTL, active low, of 10 ms duration (can be changed via GUNCO menus).


GUN Controller timing diagram. Note: Delay between Closure and Fire leading edge (600 ms shown) is conservative, can probably be reduced to 250 ms (check!)



2.  FTB OUTPUT SCHEMATICS


FTB = Field Time Break


GUNCO FTB output schematics. NOTE: As of september 2001 the jumper setting on PP! is 2-13 and 3-12.



3.  SPARE PARTS


Last update: 3 May 2000

----------------------------------------------------------------------  
Name         Description            Qty      Part no. 
----------------------------------------------------------------------
CPU-30ZBE    CPU-Card                1       P/N: 101305 
PIO-1                                1       P/N: 310010 
MSIBG        MSIBG-Card              1       P/N: 33235 or S/N: 0135 
MSIBG        MSIBG-Card              1       P/N: 33234 or S/N: 0105 
OEPB         OEPB-Card               1       OEP-91 
116-15409-D  Vero Power Supply       1 
             S/N: C56880 
             14-pol socket S9-M Relay Sockets  2  LR 38486 or E92191 
             8-pol socket S7-M Relay Sockets 3 LR 38486 or E92191 
             14-pol relay C9-A41 Relay 2   
             8-pol relay C7-A20 Relay 3   
             Gunco 4.3  Boot & Run Floppy Disk 3  
             ITT-Cannon Plug (for Sensor connector)  



Spare parts located in metal "Zarges" box.



4.  TERMINAL BLOCKS, GUNCO RACK ON RV "HAAKON MOSBY"


The solenoid and sensor signals from the Gun Controller are routed to junction boxes on starboard and port side under aft deck. Refer to drawing below. Not that relays etc. belonging to airgun test unit (added later) are not included in the drawing.

Click to enlarge.

Click to enlarge.

5.  SPARE POWER SUPPLY




6.  GUNCO DISK INITIALIZATION


The Gunco is running PDOS operating system (Eyring Research Institute, 1987) on a Motrola 68000 based Force CPU card (CPU-30ZBE).

GUNCO disk tips:

  • From GUNCO manual page 31: Hard disk Toshiba MK 230 FB:
    All straps as default. SCSI ID 0 on 54, all three straps out. On JlO, all 6 straps out (check spelling).
  • Any replacement disk must work with Force CPU30 card and PDOS 3.3 operating system. It must be SCSI 1 compatible. The CPU30 card has a single ended SCSI controller (both on signals and in connector). In addition, the replacement hard disk must allow re-formatting to 256 bytes/sector.
  • Geco are only using Toshiba and Fujitsu types. Fujitsu mod. M2952SYU, SCSI, 3.5", 2.4 Gb is OK.
  • Hard disk used as of feb 2000: Fujitsu Mod. M1606SAU, date of manufacture 1995-09.
  • GUNCO runs fine on "Boot & Run" floppy if HD fails.

SUBSEQUENT INFORMATION IN THIS SECTION PROVIDED BY WG. (Issued 15 July 2008)


Gunco use a SCSI harddisk. Unfortunately it needs to be a special type of disk that can be formatted to 256 byte sectors. All new disks use 512 byte sectors, and they cannot be reformatted. The disks we use come factory formatted to 512, but they allow reformatting with special commands. As far as I know, no disks we can buy today can be reformatted. There are 3 types of formatting:

  1. SCSI format to 256 byte sectors. This should only be done once.
  2. Low-level format, FFRMT. This must be done at least once. If floppies develop errors it can be fixed with FFRMT.
  3. File system initialization, MINIT.

6.1  Disks used:

  • Fujitsu M2616ESA
  • Fujitsu M2952SYU
  • Fujitsu M2932SAU
  • Toshiba: some models

NB: Disk Fujitsu M2952SYU must not be connected to ground. Use isolating mounting bracket!

6.2  GUNCO disk layout

There are 3 partitions, named 2, 3, and 4. (Disk 0 and 1 are floppy).

  • Partition 2 is the normal working disk.
  • Partition 3 is just a copy of partition 2. Can be used if there is a problem with 2.
  • Partition 4 is the same size as a floppy. It is used to copy files to and from the floppy. This is because the file copy command (TF) is very slow on the floppy, it is much faster to do a sector copy between 0 and 4, and file copy between 4 and 2.

6.3  Formatting SCSI to 256 byte sectors

Boot the PDOS system floppy and run program SCSID1. This will detect if a SCSI disk is connected and display the disk name. If no disk is detected, there is no reason to continue. Run program FUJI256 or TOSH256, depending on using a Fujitsu or Toshiba disk. This will display the current sector size and ask if you want to format to 256. If already set to 256, abort. Formatting may take up to ½ hour, depending on the size of the disk.

6.4  Setting up a new harddisk

  1. Format with FFRMT, if necessary.
  2. Format with MINIT.
  3. Write the bootsector.
  4. Copy the system floppy to the disk.
  5. Copy the Gunco files to the disk.

6.5  Low-level formatting the hard disk

Run FFRMT. Select drive W. Command 5) Part. Alter, set 2 large and 1 floppy sized partition, use defaults for the rest. Quit. Command 6)Writ. Say Yes to Write to Disk, No to write to file. Quit. Quit and update parameter RAM.

6.6  File system formatting the hard disk

Run MINIT. When asked, disk = 2, sides = 2, density D, directory size 1024, BOOT. Will take 10 – 15 minutes. Note: When you select BOOT, the program will ask you again, this time with a number. Just press return to accept this number (around 65000)).

6.7  Writing the boot sector

Run MMKBT. Select M for memory, default adresses, disk 2, default sector.

6.8  Copy all files from a floppy to disk 2

  1. MBACK 0,4,F This is a sector by sector copy (image)
  2. TF /4,2,A. This is a file by file copy.

6.9  Making a System floppy:

This requires that the harddisk is working. Insert a formatted floppy. Run the script file GUNFLOP:1

6.10  Making Boot & Run floppies:

This requires that the harddisk is working. Insert a formatted floppy. Run the script file GUNFLOP:2

6.11  Making several copies after the first:

Run the script file RECOPY This formats the floppy, does an image copy from 4 to 0, and does a read verify.



7.  "BOOT & RUN" DISKETTE REPLICATION


The diskettes are formatted with 256 bytes/sector, half of the normal MSDOS standard. Attempts to copy diskette image with Linux dd-command fails, as 512 bytes/sector is expected.

The "Fdio" project provides software for direct access to the floppy controller.

Other links:

7.1  Checking standard AT-diskette 512 Byte/sector:

:\Documents and Settings\Elab\My Documents\download\fdio-22>fdio -info a:
Medium in drive a: looks like DOS 3.5 DS/HD (1440 kBytes)

Media id:      DOS 3.5 DS/HD
Form factor:   3.5"
Track density: high
Capacity:      1440 kBytes
Cylinders:     80
Heads:         2
Sectors:       18
Blocks:        2880
Start sector:  1
Sector size:   512
Data rate:     500 kBytes/s
R/W gap3:      27
Format gap3:   108
Interleave:    1:1
Head skew:     0
Cylinder skew: 0
Modulation:    MFM

Note that these values only reflect the standard settings for this preset.
Use the -analyze function to get the characteristics of the current medium.

C:\Documents and Settings\Elab\My Documents\download\fdio-22>fdio -analyze a:
Analyzing disc
FDC analyze: --- testing sector geometry for side 0 ---
FDC analyze: testing modulation & data rate...OK
FDC analyze: testing sector size, start sector and sectors/track...OK
FDC analyze: testing interleave...OK
FDC analyze: testing intra-track consistancy...OK
FDC analyze: --- testing sector geometry for side 1 ---
FDC analyze: testing modulation & data rate...OK
FDC analyze: testing sector size, start sector and sectors/track...OK
FDC analyze: testing interleave...OK
FDC analyze: testing intra-track consistancy...OK
FDC analyze: --- testing track geometry ---
FDC analyze: testing cylinders...
FDC analyze: testing track integrity & media density...OK
FDC analyze: testing head skew...OK
FDC analyze: testing cylinder skew...OK
FDC analyze: testing R/W GAP3...OK

Analysis summary:
-----------------
Rotational speed:  299 RPM
Form factor:       3.5"
Track density:     135 tpi (high density)
Capacity:          1474560 bytes (1440k)
Data rate:         500 kbit/s
Modulation:        MFM
Sector size:       512 bytes
First sector ID:   1
Sectors total:     2880
Sectors per track: 18
Cylinders:         80
Heads:             2
Interleave:        1:1
Minimum R/W GAP3:  0 bytes (27 recommended)
Format GAP3:       110 bytes (108 recommended)
Head skew:         0
Cylinder skew:     0

Recommended preset data for fdc.ini:
0x10,1,1440,80,2,18,2880,1,512,0,0x1b,0x6c,0xdf,1,0,0,0x40

7.2  Checking GUNCO Boot & Run diskette, 256 Byte/sector:

C:\Documents and Settings\Elab\My Documents\download\fdio-22>fdio -analyze a:
Analyzing disc
FDC analyze: --- testing sector geometry for side 0 ---
FDC analyze: testing modulation & data rate...OK
FDC analyze: testing sector size, start sector and sectors/track...OK
FDC analyze: testing interleave...OK
FDC analyze: testing intra-track consistancy...OK
FDC analyze: --- testing sector geometry for side 1 ---
FDC analyze: testing modulation & data rate...OK
FDC analyze: testing sector size, start sector and sectors/track...OK
FDC analyze: testing interleave...OK
FDC analyze: testing intra-track consistancy...OK
FDC analyze: --- testing track geometry ---
FDC analyze: testing cylinders...
FDC analyze: testing track integrity & media density...OK
FDC analyze: testing head skew...OK
FDC analyze: testing cylinder skew...OK
FDC analyze: testing R/W GAP3...OK

Analysis summary:
-----------------
Rotational speed:  299 RPM
Form factor:       3.5"
Track density:     135 tpi (high density)
Capacity:          655360 bytes (640k)
Data rate:         250 kbit/s
Modulation:        MFM
Sector size:       256 bytes
First sector ID:   1
Sectors total:     2560
Sectors per track: 16
Cylinders:         80
Heads:             2
Interleave:        1:1
Minimum R/W GAP3:  0 bytes (32 recommended)
Format GAP3:       25 bytes (50 recommended)
Head skew:         0
Cylinder skew:     15

Recommended preset data for fdc.ini:
0x10,1,640,80,2,16,2560,1,256,2,0x20,0x32,0xdf,1,0,15,0x40

Recommended preset data mentioned above placed in fdc.ini, as entry number 17, and used later (see below).

7.3  Formatting blank diskette to 256 Byte/Sector:

C:\Documents and Settings\Elab\My Documents\download\fdio-22>fdio -preset
Using presets from fdc.ini

Preset  Media type

   1    DOS 3.5 DS/HD   (1440k)
   2    DOS 3.5 DS/DD   (720k)
   3    DOS 3.5 DS/ED   (2880k)
   4    DOS 5.25 DS/HD  (1200k)
   5    DOS 5.25 DS/DD  (360k)
   6    DOS 5.25 DS/DD  (320k)
   7    DOS 5.25 SS/DD  (180k)
   8    DOS 5.25 SS/DD  (160k)
   9    LIF 3.5 DS/HD   (1232k)
  10    LIF 3.5 DS/DD   (616k)
  11    LIF 3.5 SS/DD   (280k)
  12    LIF 5.25 DS/DD  (280k)
  13    LIF 5.25 SS/DD  (140k)
  14    LIF 5.25 DS/SD  (140k)
  15    ATARI 5.25 SS/SD        (90k)
  16    ZX SPECTRUM 3.5 DS/DD   (640k)
  17    PDOS GUNCO 3.5  (640k)

Note: presets other than DOS may or may not work on your drive.

C:\Documents and Settings\Elab\My Documents\download\fdio-22>fdio -format -p 17 a:
Using presets from fdc.ini
Formatting drive a: using PDOS GUNCO 3.5 format (640k)
Formatting cylinder 79 head 1
Format complete.

7.4  Failed attempt to generate disk image of existing "Boot & Run" diskette:

C:\Documents and Settings\Elab\My Documents\download\fdio-22>fdio -dup -p 17 a: gunco-fd.img
Using presets from fdc.ini
Dumping disc to image
Error: Disc read failed (abnormal termination /data error /data error in data field)
Error: Disc read failed (abnormal termination /data error /data error in data field)
Error: Disc read failed (abnormal termination /data error /data error in data field)
Error: Disc read failed (abnormal termination /data error /data error in data field)
Error: Disc read failed (abnormal termination /data error /data error in data field)
Error: Disc read failed (abnormal termination /no address mark /missing data address mark)
Reading cylinder 59
C:\Documents and Settings\Elab\My Documents\download\fdio-22>fdio -raw -dup -p 17 a: gunco-fd.img
Using presets from fdc.ini
Dumping disc to image (using raw format)
Error: Disc read failed (abnormal termination /data error /no data /no address mark /data error in data field /missing data address mark)
Reading cylinder 71

7.5  Making Gunco "Boot & Run" floppy 13 June 2014


0>DT
DATE=25-Jun-:4
TIME=12:03:24
0>LS
Disk=GUNCO PDOS 3.3e /0               Files=68/128
Lev  Name:ext      Type      Size     Sect    Date created    Last update
 35  GREP          SY +      45/46    043C  18:11 17-Feb-91 22:28 12-Mar-93
Files=1            Used=45/46
0>>SP
PDOS ERR 50 Bad File Name
0>SP
Files=68/128
Free=993/993
Used=1323/1325
0>LS ;1
Disk=GUNCO PDOS 3.3e /0               Files=68/128
Lev  Name:ext      Type      Size     Sect    Date created    Last update
 1   MASM20        SY C     101/101   0123  12:21 19-May-86 11:55 20-Nov-87
 1   MEDIT         SY C      36/36    0188  11:38 17-Oct-85 12:03 20-Nov-87
 1   QLINK         SY C      54/54    01AC  15:48 25-Apr-84 11:54 20-Nov-87
 1   CC            SY +C     38/38    03DC  10:09 17-Nov-89 10:12 13-Apr-91
Files=4            Used=229/229
0>LS ;@/4
Disk=GUNCO 2 Boot Exe/4               Files=62/256
Lev  Name:ext      Type      Size     Sect    Date created    Last update
 0   SY$STRT       AC +C      1/1     068C  11:28 28-Aug-92 11:44 28-Aug-92
 2   MTERM         SY +C      6/6     0685  19:59 21-May-86 11:56 20-Nov-87
 2   MTIME         SY +C     10/10    067B  14:46 29-Nov-88 15:29 29-Nov-88
 55  TAND          AC +C      1/1     068B  16:05 30-Dec-85 16:05 30-Dec-85
 62  CMDIN         SY +C     40/40    0022  13:42 18-Mar-93 21:35 01-May-94
 62  CTERM         SY +C    162/162   004A  13:39 18-Mar-93 12:46 26-Jan-96
 62  CTOUC         SY +C    245/245   00EC  13:41 18-Mar-93 23:34 01-Feb-96
 62  ERRCO         SY +C     13/13    01E1  13:37 18-Mar-93 21:30 01-May-94
 62  EXTHD         SY +C     18/18    01EE  13:45 18-Mar-93 00:03 02-Feb-96
 62  GRAP1         SY +C    114/114   0200  13:43 18-Mar-93 12:27 26-Jan-96
 62  GRAP2         SY +C    160/160   0272  13:45 18-Mar-93 21:38 01-May-94
 62  GUNCO         SY +C    119/119   0312  13:36 18-Mar-93 22:48 01-Feb-96
 62  NETIF         SY +C     29/29    0389  13:46 18-Mar-93 21:39 01-May-94
 62  PANEL         SY +C      6/6     03A6  13:42 18-Mar-93 21:35 01-May-94
 62  RECPG         SY +C     85/85    03AC  13:42 18-Mar-93 13:16 26-Jan-96
 62  SHACK         SY +C     42/42    0401  13:46 18-Mar-93 21:38 01-May-94
 62  SLAVE         SY +C     76/76    042B  13:46 18-Mar-93 21:39 01-May-94
 72  CHKCBASE      SY +C     18/18    0477  12:56 24-Mar-93 12:57 24-Mar-93
 72  CHKCONF       SY +C     24/24    0489  14:16 24-Mar-93 14:16 24-Mar-93
 72  CLTEST        SY +C     17/17    04A1  19:18 29-Mar-93 10:07 10-Apr-93
 72  CONFGEN       SY +C     80/80    04B2  13:36 18-Mar-93 21:29 01-May-94
 72  FORMAT        AC +C      1/1     0502  13:29 02-Apr-92 13:30 02-Apr-92
 72  GBUG1         SY +C     27/27    0503  11:52 24-Mar-93 12:51 31-Mar-94
 72  GBUG3         SY +C     13/13    051E  14:12 31-May-93 14:18 31-May-93
 72  GPCS          SY +C     21/21    052B  14:08 18-Mar-93 00:04 02-Feb-96
 72  LDINC         SY +C     11/11    0540  14:17 24-Mar-93 14:17 24-Mar-93
 72  MFORMAT       AC +C      1/1     054B  17:22 08-Nov-92 21:23 10-May-93
 76  A1_1X8:TXT    TX +C      4/4     054C  18:27 02-Jan-93 10:36 14-Mar-93
 76  A2_2X8:TXT    TX +C      4/4     0550  14:52 03-Jan-93 10:48 14-Mar-93
 76  A2_4X10:TXT   TX +C      6/6     0554  22:02 25-Jan-96 22:05 25-Jan-96
 76  A2_4X12:TXT   TX +C      6/6     055A  11:47 22-Mar-93 11:55 22-Mar-93
 76  A2_4X4:TXT    TX +C      4/4     0560  10:45 14-Mar-93 10:51 14-Mar-93
 76  A2_4X6:TXT    TX +C      5/5     0564  10:54 14-Mar-93 16:53 14-Mar-93
 76  A2_4X8:TXT    TX +C      5/5     0569  14:57 03-Jan-93 10:56 14-Mar-93
 76  A2_4X9:TXT    TX +C      5/5     056E  10:57 14-Mar-93 11:01 14-Mar-93
 76  A2_6X10:TXT   TX +C      7/7     0573  11:12 19-Mar-93 20:02 28-Jun-93
 76  A2_6X4:TXT    TX +C      5/5     057A  21:45 26-Mar-93 21:48 26-Mar-93
 76  A2_6X6:TXT    TX +C      6/6     057F  15:12 03-Jan-93 11:02 14-Mar-93
 76  A2_6X8:TXT    TX +C      6/6     0585  15:13 03-Jan-93 11:42 14-Mar-93
 76  A2_8X4:TXT    TX +C      5/5     058B  23:02 26-Mar-93 23:05 26-Mar-93
 76  A2_8X6:TXT    TX +C      6/6     0590  11:04 14-Mar-93 11:51 14-Mar-93
 76  A2_8X8:TXT    TX +C      7/7     0596  15:18 03-Jan-93 11:45 14-Mar-93
 76  A3_9X6:TXT    TX +C      7/7     059D  11:13 14-Mar-93 11:44 22-Mar-93
 76  A3_9X8:TXT    TX +C      8/8     05A4  13:09 20-Mar-94 15:02 21-Mar-94
 78  A1_1X8:C4F       C      10/10    05AC  21:31 12-Jul-93 13:19 10-Sep-93
 78  A2_2X8:C4F       C      10/10    05B6  21:31 12-Jul-93 13:19 10-Sep-93
 78  A2_4X10:C4F      +C     10/10    05C0  22:03 25-Jan-96 22:05 25-Jan-96
 78  A2_4X12:C4F      C      10/10    05CA  21:31 12-Jul-93 13:19 10-Sep-93
 78  A2_4X4:C4F       C      10/10    05D4  21:31 12-Jul-93 13:19 10-Sep-93
 78  A2_4X6:C4F       C      10/10    05DE  21:31 12-Jul-93 13:19 10-Sep-93
 78  A2_4X8:C4F       C      10/10    05E8  21:31 12-Jul-93 13:19 10-Sep-93
 78  A2_4X9:C4F       C      10/10    05F2  21:31 12-Jul-93 13:19 10-Sep-93
 78  A2_6X10:C4F      C      10/10    05FC  21:31 12-Jul-93 13:19 10-Sep-93
 78  A2_6X4:C4F       C      10/10    0606  21:31 12-Jul-93 13:19 10-Sep-93
 78  A2_6X6:C4F       C      10/10    0610  21:31 12-Jul-93 13:19 10-Sep-93
 78  A2_6X8:C4F       C      10/10    061A  21:31 12-Jul-93 13:19 10-Sep-93
 78  A2_8X4:C4F       C      10/10    0624  21:31 12-Jul-93 13:19 10-Sep-93
 78  A2_8X6:C4F       C      10/10    062E  21:31 12-Jul-93 13:19 10-Sep-93
 78  A2_8X8:C4F       +C     10/10    0638  21:31 12-Jul-93 13:44 25-Mar-94
 78  A3_9X6:C4F       C      10/10    0642  21:31 12-Jul-93 13:19 10-Sep-93
 78  A3_9X8:C4F       +C     10/10    064C  13:13 20-Mar-94 20:48 21-Mar-94
 87  ED            SY +C     37/37    0656  21:43 29-Oct-88 22:05 13-Oct-90
Files=62           Used=1643/1643
0>GUNFLOP:2
PDOS ERR 175 FDC rnf
0>LS ;@/2
Disk=GUNCO/2                          Files=130/1024
Lev  Name:ext      Type      Size     Sect    Date created    Last update
 0   C:HLP         TX C      10/10    00A0  09:03 23-May-85 14:28 16-Nov-89
 0   FILE:HLP      TX C       7/7     00AA  14:17 22-May-86 08:29 16-Dec-86
 0   MASM:HLP      TX C      24/24    00B1  10:26 29-Oct-87 12:29 17-Nov-87
 0   MONITOR:HLP   TX C      84/84    00C9  14:17 22-May-86 13:40 17-Nov-87
 0   PRIMS:HLP     TX C      73/73    011D  10:57 29-Sep-87 12:25 17-Nov-87
 0   QLINK:HLP     TX C      11/11    0166  10:18 29-Oct-87 12:35 17-Nov-87
 0   CPRIMS:HLP    TX C      56/56    0171  12:15 14-Oct-87 14:34 16-Nov-89
 0   HLPTX         TX C       3/3     01A9  16:31 02-May-84 12:29 17-Nov-87
 0   SY$STRT       AC +C      1/1     01AC  11:28 28-Aug-92 11:44 28-Aug-92
 1   QLINK         SY C      54/54    01AD  15:48 25-Apr-84 11:54 20-Nov-87
 1   MASM20        SY C     101/101   01E3  12:21 19-May-86 11:55 20-Nov-87
 2   MABORT        SY C       2/2     0248  11:39 21-Nov-86 11:55 20-Nov-87
 2   MBACK         SY C       6/6     024A  10:34 03-May-85 11:55 20-Nov-87
 2   MCHATLE       SY C       5/5     0250  19:57 21-May-86 11:55 20-Nov-87
 2   MDDMAP        SY C       7/7     0255  19:58 21-May-86 11:55 20-Nov-87
 2   MDDUMP        SY C       5/5     025C  19:58 21-May-86 11:55 20-Nov-87
 2   MDISKS        SY +C      5/5     0261  10:57 17-Aug-89 10:57 17-Aug-89
 2   MDLOOK        SY C       2/2     0266  19:58 21-May-86 11:55 20-Nov-87
 2   MDNAME        SY C       2/2     0268  19:58 21-May-86 16:05 09-Jan-87
 2   MDSAVE        SY C       3/3     026A  19:58 21-May-86 11:55 20-Nov-87
 2   MFDUMP        SY C       3/3     026D  19:58 21-May-86 11:55 20-Nov-87
 2   MFFIND        SY C       6/6     0270  19:58 21-May-86 11:55 20-Nov-87
 2   MFSAVE        SY C       3/3     0276  19:58 21-May-86 11:55 20-Nov-87
 2   MINIT         SY C       6/6     0279  16:31 02-May-84 11:55 20-Nov-87
 2   MINST         SY C       2/2     027F  19:58 21-May-86 16:06 09-Jan-87
 2   MORDIR        SY C       3/3     0281  19:58 21-May-86 11:56 20-Nov-87
 2   MSREC         SY C       5/5     0284  14:35 23-Apr-84 11:56 20-Nov-87
 2   MSYFL         SY C       5/5     0289  19:57 21-May-86 11:55 20-Nov-87
 2   MTERM         SY +C      6/6     028E  19:59 21-May-86 11:56 20-Nov-87
 2   MTIME         SY +C     10/10    0294  14:46 29-Nov-88 15:29 29-Nov-88
 2   MTRANS        SY C       9/9     029E  19:59 21-May-86 11:56 20-Nov-87
 2   MDCOMP        SY C      10/10    02A7  19:57 21-May-86 11:55 20-Nov-87
 2   MEDITCON      SY C      44/44    02B1  14:47 18-Aug-87 12:02 20-Nov-87
 2   MLIB          SY C      17/17    02DD  19:58 21-May-86 11:55 20-Nov-87
 2   MLIBGEN       SY C       5/5     02EE  19:58 21-May-86 11:56 20-Nov-87
 2   MPATCH        SY C      44/44    02F3  14:59 05-Nov-87 12:02 20-Nov-87
 2   MSYOB         SY C       3/3     031F  19:58 21-May-86 11:56 20-Nov-87
 2   MUNDL         SY C       6/6     0322  10:02 02-Oct-86 11:56 20-Nov-87
 4   TTA           DR C       1/1     0328  10:50 26-Jul-85 11:56 20-Nov-87
 5   FDIFF         SY +C     22/22    0329  13:59 24-Mar-88 22:28 12-Mar-93
 6   INSTALL       SY C       6/6     033F  10:32 14-Aug-89 11:33 14-Aug-89
 6   LINKIN        SY C       5/5     0345  13:56 25-Sep-87 11:56 20-Nov-87
 6   PROTECT       SY C       2/2     034A  17:50 05-Nov-87 11:56 20-Nov-87
 6   WIND1         SY C       6/6     034C  11:42 21-Nov-86 11:56 20-Nov-87
 6   WKILL         SY C       1/1     0352  11:42 21-Nov-86 11:56 20-Nov-87
 6   WLOOK         SY C       2/2     0353  11:42 21-Nov-86 11:56 20-Nov-87
 6   WTERM         SY C       6/6     0355  11:42 21-Nov-86 11:56 20-Nov-87
 6   SEEPORT       SY C       9/9     035B  17:05 05-Nov-87 12:02 20-Nov-87
 35  GREP          SY +C     45/45    0364  18:11 17-Feb-91 22:28 12-Mar-93
 55  TAND          AC +C      1/1     0391  16:05 30-Dec-85 16:05 30-Dec-85
 80  INSTALL:AC    AC +C      1/1     0392  20:32 02-Nov-87 20:10 02-Nov-88
 87  ED            SY +C     37/37    0393  21:43 29-Oct-88 22:05 13-Oct-90
 89  FC            SY +C     27/27    03B8  18:34 14-Sep-87 19:58 12-Mar-93
 100 MMKBT         SY C      10/10    03D3  18:02 02-Oct-87 14:04 01-Mar-88
 101 FFRMT         SY +C     33/33    03DD  10:13 05-Dec-88 20:54 14-Jan-88
 239 SCSID1        SY +C     12/12    03FE  10:36 30-Nov-90 22:35 21-May-91
 239 TOSH256       SY +C     16/16    040A  13:18 27-Jan-91 08:38 22-May-91
 239 FUJI256       SY +C     16/16    041A  21:28 04-Jan-93 21:31 04-Jan-93
 100 MBIOS:SR      TX +C    118/118   042A  10:21 14-Aug-89 17:59 11-Apr-91
 62  CMDIN         SY +C     40/40    04A0  13:42 18-Mar-93 21:35 01-May-94
 62  CTERM         SY +C    162/162   04C8  13:39 18-Mar-93 12:46 26-Jan-96
 62  CTOUC         SY +C    245/245   056A  13:41 18-Mar-93 23:34 01-Feb-96
 62  ERRCO         SY +C     13/13    065F  13:37 18-Mar-93 21:30 01-May-94
 62  EXTHD         SY +C     18/18    066C  13:45 18-Mar-93 00:03 02-Feb-96
 62  GRAP1         SY +C    114/114   067E  13:43 18-Mar-93 12:27 26-Jan-96
 62  GRAP2         SY +C    160/160   06F0  13:45 18-Mar-93 21:38 01-May-94
 62  GUNCO         SY +C    119/119   0790  13:36 18-Mar-93 22:48 01-Feb-96
 62  NETIF         SY +C     29/29    0807  13:46 18-Mar-93 21:39 01-May-94
 62  PANEL         SY +C      6/6     0824  13:42 18-Mar-93 21:35 01-May-94
 62  RECPG         SY +C     85/85    082A  13:42 18-Mar-93 13:16 26-Jan-96
 62  SHACK         SY +C     42/42    087F  13:46 18-Mar-93 21:38 01-May-94
 62  SLAVE         SY +C     76/76    08A9  13:46 18-Mar-93 21:39 01-May-94
 72  CHKCBASE      SY +C     18/18    08F5  12:56 24-Mar-93 12:57 24-Mar-93
 72  CHKCONF       SY +C     24/24    0907  14:16 24-Mar-93 14:16 24-Mar-93
 72  CLTEST        SY +C     17/17    091F  19:18 29-Mar-93 10:07 10-Apr-93
 72  CONFGEN       SY +C     80/80    0930  13:36 18-Mar-93 21:29 01-May-94
 72  FORMAT        AC +C      1/1     0980  13:29 02-Apr-92 13:30 02-Apr-92
 72  GBUG1         SY +C     27/27    0981  11:52 24-Mar-93 12:51 31-Mar-94
 72  GBUG3         SY +C     13/13    099C  14:12 31-May-93 14:18 31-May-93
 72  GPCS          SY +C     21/21    09A9  14:08 18-Mar-93 00:04 02-Feb-96
 72  LDINC         SY +C     11/11    09BE  14:17 24-Mar-93 14:17 24-Mar-93
 72  MFORMAT       AC +C      1/1     09C9  17:22 08-Nov-92 21:23 10-May-93
 76  A1_1X8:TXT    TX +C      4/4     09CA  18:27 02-Jan-93 10:36 14-Mar-93
 76  A2_2X8:TXT    TX +C      4/4     09CE  14:52 03-Jan-93 10:48 14-Mar-93
 76  A2_4X10:TXT   TX +C      6/6     09D2  22:02 25-Jan-96 22:05 25-Jan-96
 76  A2_4X12:TXT   TX +C      6/6     09D8  11:47 22-Mar-93 11:55 22-Mar-93
 76  A2_4X4:TXT    TX +C      4/4     09DE  10:45 14-Mar-93 10:51 14-Mar-93
 76  A2_4X6:TXT    TX +C      5/5     09E2  10:54 14-Mar-93 16:53 14-Mar-93
 76  A2_4X8:TXT    TX +C      5/5     09E7  14:57 03-Jan-93 10:56 14-Mar-93
 76  A2_4X9:TXT    TX +C      5/5     09EC  10:57 14-Mar-93 11:01 14-Mar-93
 76  A2_6X10:TXT   TX +C      7/7     09F1  11:12 19-Mar-93 20:02 28-Jun-93
 76  A2_6X4:TXT    TX +C      5/5     09F8  21:45 26-Mar-93 21:48 26-Mar-93
 76  A2_6X6:TXT    TX +C      6/6     09FD  15:12 03-Jan-93 11:02 14-Mar-93
 76  A2_6X8:TXT    TX +C      6/6     0A03  15:13 03-Jan-93 11:42 14-Mar-93
 76  A2_8X4:TXT    TX +C      5/5     0A09  23:02 26-Mar-93 23:05 26-Mar-93
 76  A2_8X6:TXT    TX +C      6/6     0A0E  11:04 14-Mar-93 11:51 14-Mar-93
 76  A2_8X8:TXT    TX +C      7/7     0A14  15:18 03-Jan-93 11:45 14-Mar-93
 76  A3_9X6:TXT    TX +C      7/7     0A1B  11:13 14-Mar-93 11:44 22-Mar-93
 76  A3_9X8:TXT    TX +C      8/8     0A22  13:09 20-Mar-94 15:02 21-Mar-94
 78  A1_1X8:C4F       C      10/10    0A2A  21:31 12-Jul-93 13:19 10-Sep-93
 78  A2_2X8:C4F       C      10/10    0A34  21:31 12-Jul-93 13:19 10-Sep-93
 78  A2_4X10:C4F      +C     10/10    0A3E  22:03 25-Jan-96 22:05 25-Jan-96
 78  A2_4X12:C4F      C      10/10    0A48  21:31 12-Jul-93 13:19 10-Sep-93
 78  A2_4X4:C4F       C      10/10    0A52  21:31 12-Jul-93 13:19 10-Sep-93
 78  A2_4X6:C4F       C      10/10    0A5C  21:31 12-Jul-93 13:19 10-Sep-93
 78  A2_4X8:C4F       C      10/10    0A66  21:31 12-Jul-93 13:19 10-Sep-93
 78  A2_4X9:C4F       C      10/10    0A70  21:31 12-Jul-93 13:19 10-Sep-93
 78  A2_6X10:C4F      C      10/10    0A7A  21:31 12-Jul-93 13:19 10-Sep-93
 78  A2_6X4:C4F       C      10/10    0A84  21:31 12-Jul-93 13:19 10-Sep-93
 78  A2_6X6:C4F       C      10/10    0A8E  21:31 12-Jul-93 13:19 10-Sep-93
 78  A2_6X8:C4F       C      10/10    0A98  21:31 12-Jul-93 13:19 10-Sep-93
 78  A2_8X4:C4F       C      10/10    0AA2  21:31 12-Jul-93 13:19 10-Sep-93
 78  A2_8X6:C4F       C      10/10    0AAC  21:31 12-Jul-93 13:19 10-Sep-93
 78  A2_8X8:C4F       +C     10/10    0AB6  21:31 12-Jul-93 13:44 25-Mar-94
 78  A3_9X6:C4F       C      10/10    0AC0  21:31 12-Jul-93 13:19 10-Sep-93
 78  A3_9X8:C4F       +C     10/10    0ACA  13:13 20-Mar-94 20:48 21-Mar-94
 55  CONFIG:SYS    TX +C      1/2     0AD4  14:29 22-Mar-94 14:32 22-Apr-94
 58  GDUMMY:C4F       +C     10/10    0AD6  12:32 01-???-26 12:32 01-???-26
 55  DOGPCS        AC +C      1/1     0AE0  11:14 22-Aug-92 15:41 23-Feb-94
 55  EDALLGSD      AC +C      1/1     0AE1  22:17 20-Mar-92 22:35 20-Mar-92
 55  GUNFLOP:0     AC +C      2/2     0AE2  12:33 28-Aug-92 17:26 24-Jan-93
 55  GUNFLOP:1     AC +C      1/1     0AE4  19:38 22-Apr-91 14:19 26-Feb-94
 55  GUNFLOP:2     AC +C      2/2     0AE5  10:14 01-May-91 14:19 26-Feb-94
 55  GUNGREP       AC +C      2/2     0AE7  15:18 19-Nov-90 00:59 22-Mar-94
 55  PRHTX         SY +C     23/23    0AE9  17:41 16-Nov-87 14:15 21-Apr-91
 55  PRHTX:C       TX +C     15/15    0B00  14:59 16-Nov-87 14:15 21-Apr-91
 55  RECOPY        AC +C      1/1     0B0F  13:01 24-Jan-94 14:13 26-Feb-94
 55  SY$STRT:GF0   AC +C      1/1     0B10  11:28 28-Aug-92 11:43 28-Aug-92
 55  SY$STRT:GF2   AC +C      1/1     0B11  11:28 28-Aug-92 11:44 28-Aug-92
 55  SYSTRT:MAL    TX +C      1/1     0B12  10:33 01-May-91 20:34 19-Mar-92
Files=130          Used=2674/2675
0>SY 2
Was 0
2>LS ;@
Disk=GUNCO/2                          Files=130/1024
Lev  Name:ext      Type      Size     Sect    Date created    Last update
 0   C:HLP         TX C      10/10    00A0  09:03 23-May-85 14:28 16-Nov-89
 0   FILE:HLP      TX C       7/7     00AA  14:17 22-May-86 08:29 16-Dec-86
 0   MASM:HLP      TX C      24/24    00B1  10:26 29-Oct-87 12:29 17-Nov-87
 0   MONITOR:HLP   TX C      84/84    00C9  14:17 22-May-86 13:40 17-Nov-87
 0   PRIMS:HLP     TX C      73/73    011D  10:57 29-Sep-87 12:25 17-Nov-87
 0   QLINK:HLP     TX C      11/11    0166  10:18 29-Oct-87 12:35 17-Nov-87
 0   CPRIMS:HLP    TX C      56/56    0171  12:15 14-Oct-87 14:34 16-Nov-89
 0   HLPTX         TX C       3/3     01A9  16:31 02-May-84 12:29 17-Nov-87
 0   SY$STRT       AC +C      1/1     01AC  11:28 28-Aug-92 11:44 28-Aug-92
 1   QLINK         SY C      54/54    01AD  15:48 25-Apr-84 11:54 20-Nov-87
 1   MASM20        SY C     101/101   01E3  12:21 19-May-86 11:55 20-Nov-87
 2   MABORT        SY C       2/2     0248  11:39 21-Nov-86 11:55 20-Nov-87
 2   MBACK         SY C       6/6     024A  10:34 03-May-85 11:55 20-Nov-87
 2   MCHATLE       SY C       5/5     0250  19:57 21-May-86 11:55 20-Nov-87
 2   MDDMAP        SY C       7/7     0255  19:58 21-May-86 11:55 20-Nov-87
 2   MDDUMP        SY C       5/5     025C  19:58 21-May-86 11:55 20-Nov-87
 2   MDISKS        SY +C      5/5     0261  10:57 17-Aug-89 10:57 17-Aug-89
 2   MDLOOK        SY C       2/2     0266  19:58 21-May-86 11:55 20-Nov-87
 2   MDNAME        SY C       2/2     0268  19:58 21-May-86 16:05 09-Jan-87
 2   MDSAVE        SY C       3/3     026A  19:58 21-May-86 11:55 20-Nov-87
 2   MFDUMP        SY C       3/3     026D  19:58 21-May-86 11:55 20-Nov-87
 2   MFFIND        SY C       6/6     0270  19:58 21-May-86 11:55 20-Nov-87
 2   MFSAVE        SY C       3/3     0276  19:58 21-May-86 11:55 20-Nov-87
 2   MINIT         SY C       6/6     0279  16:31 02-May-84 11:55 20-Nov-87
 2   MINST         SY C       2/2     027F  19:58 21-May-86 16:06 09-Jan-87
 2   MORDIR        SY C       3/3     0281  19:58 21-May-86 11:56 20-Nov-87
 2   MSREC         SY C       5/5     0284  14:35 23-Apr-84 11:56 20-Nov-87
 2   MSYFL         SY C       5/5     0289  19:57 21-May-86 11:55 20-Nov-87
 2   MTERM         SY +C      6/6     028E  19:59 21-May-86 11:56 20-Nov-87
 2   MTIME         SY +C     10/10    0294  14:46 29-Nov-88 15:29 29-Nov-88
 2   MTRANS        SY C       9/9     029E  19:59 21-May-86 11:56 20-Nov-87
 2   MDCOMP        SY C      10/10    02A7  19:57 21-May-86 11:55 20-Nov-87
 2   MEDITCON      SY C      44/44    02B1  14:47 18-Aug-87 12:02 20-Nov-87
 2   MLIB          SY C      17/17    02DD  19:58 21-May-86 11:55 20-Nov-87
 2   MLIBGEN       SY C       5/5     02EE  19:58 21-May-86 11:56 20-Nov-87
 2   MPATCH        SY C      44/44    02F3  14:59 05-Nov-87 12:02 20-Nov-87
 2   MSYOB         SY C       3/3     031F  19:58 21-May-86 11:56 20-Nov-87
 2   MUNDL         SY C       6/6     0322  10:02 02-Oct-86 11:56 20-Nov-87
 4   TTA           DR C       1/1     0328  10:50 26-Jul-85 11:56 20-Nov-87
 5   FDIFF         SY +C     22/22    0329  13:59 24-Mar-88 22:28 12-Mar-93
 6   INSTALL       SY C       6/6     033F  10:32 14-Aug-89 11:33 14-Aug-89
 6   LINKIN        SY C       5/5     0345  13:56 25-Sep-87 11:56 20-Nov-87
 6   PROTECT       SY C       2/2     034A  17:50 05-Nov-87 11:56 20-Nov-87
 6   WIND1         SY C       6/6     034C  11:42 21-Nov-86 11:56 20-Nov-87
 6   WKILL         SY C       1/1     0352  11:42 21-Nov-86 11:56 20-Nov-87
 6   WLOOK         SY C       2/2     0353  11:42 21-Nov-86 11:56 20-Nov-87
 6   WTERM         SY C       6/6     0355  11:42 21-Nov-86 11:56 20-Nov-87
 6   SEEPORT       SY C       9/9     035B  17:05 05-Nov-87 12:02 20-Nov-87
 35  GREP          SY +C     45/45    0364  18:11 17-Feb-91 22:28 12-Mar-93
 55  TAND          AC +C      1/1     0391  16:05 30-Dec-85 16:05 30-Dec-85
 80  INSTALL:AC    AC +C      1/1     0392  20:32 02-Nov-87 20:10 02-Nov-88
 87  ED            SY +C     37/37    0393  21:43 29-Oct-88 22:05 13-Oct-90
 89  FC            SY +C     27/27    03B8  18:34 14-Sep-87 19:58 12-Mar-93
 100 MMKBT         SY C      10/10    03D3  18:02 02-Oct-87 14:04 01-Mar-88
 101 FFRMT         SY +C     33/33    03DD  10:13 05-Dec-88 20:54 14-Jan-88
 239 SCSID1        SY +C     12/12    03FE  10:36 30-Nov-90 22:35 21-May-91
 239 TOSH256       SY +C     16/16    040A  13:18 27-Jan-91 08:38 22-May-91
 239 FUJI256       SY +C     16/16    041A  21:28 04-Jan-93 21:31 04-Jan-93
 100 MBIOS:SR      TX +C    118/118   042A  10:21 14-Aug-89 17:59 11-Apr-91
 62  CMDIN         SY +C     40/40    04A0  13:42 18-Mar-93 21:35 01-May-94
 62  CTERM         SY +C    162/162   04C8  13:39 18-Mar-93 12:46 26-Jan-96
 62  CTOUC         SY +C    245/245   056A  13:41 18-Mar-93 23:34 01-Feb-96
 62  ERRCO         SY +C     13/13    065F  13:37 18-Mar-93 21:30 01-May-94
 62  EXTHD         SY +C     18/18    066C  13:45 18-Mar-93 00:03 02-Feb-96
 62  GRAP1         SY +C    114/114   067E  13:43 18-Mar-93 12:27 26-Jan-96
 62  GRAP2         SY +C    160/160   06F0  13:45 18-Mar-93 21:38 01-May-94
 62  GUNCO         SY +C    119/119   0790  13:36 18-Mar-93 22:48 01-Feb-96
 62  NETIF         SY +C     29/29    0807  13:46 18-Mar-93 21:39 01-May-94
 62  PANEL         SY +C      6/6     0824  13:42 18-Mar-93 21:35 01-May-94
 62  RECPG         SY +C     85/85    082A  13:42 18-Mar-93 13:16 26-Jan-96
 62  SHACK         SY +C     42/42    087F  13:46 18-Mar-93 21:38 01-May-94
 62  SLAVE         SY +C     76/76    08A9  13:46 18-Mar-93 21:39 01-May-94
 72  CHKCBASE      SY +C     18/18    08F5  12:56 24-Mar-93 12:57 24-Mar-93
 72  CHKCONF       SY +C     24/24    0907  14:16 24-Mar-93 14:16 24-Mar-93
 72  CLTEST        SY +C     17/17    091F  19:18 29-Mar-93 10:07 10-Apr-93
 72  CONFGEN       SY +C     80/80    0930  13:36 18-Mar-93 21:29 01-May-94
 72  FORMAT        AC +C      1/1     0980  13:29 02-Apr-92 13:30 02-Apr-92
 72  GBUG1         SY +C     27/27    0981  11:52 24-Mar-93 12:51 31-Mar-94
 72  GBUG3         SY +C     13/13    099C  14:12 31-May-93 14:18 31-May-93
 72  GPCS          SY +C     21/21    09A9  14:08 18-Mar-93 00:04 02-Feb-96
 72  LDINC         SY +C     11/11    09BE  14:17 24-Mar-93 14:17 24-Mar-93
 72  MFORMAT       AC +C      1/1     09C9  17:22 08-Nov-92 21:23 10-May-93
 76  A1_1X8:TXT    TX +C      4/4     09CA  18:27 02-Jan-93 10:36 14-Mar-93
 76  A2_2X8:TXT    TX +C      4/4     09CE  14:52 03-Jan-93 10:48 14-Mar-93
 76  A2_4X10:TXT   TX +C      6/6     09D2  22:02 25-Jan-96 22:05 25-Jan-96
 76  A2_4X12:TXT   TX +C      6/6     09D8  11:47 22-Mar-93 11:55 22-Mar-93
 76  A2_4X4:TXT    TX +C      4/4     09DE  10:45 14-Mar-93 10:51 14-Mar-93
 76  A2_4X6:TXT    TX +C      5/5     09E2  10:54 14-Mar-93 16:53 14-Mar-93
 76  A2_4X8:TXT    TX +C      5/5     09E7  14:57 03-Jan-93 10:56 14-Mar-93
 76  A2_4X9:TXT    TX +C      5/5     09EC  10:57 14-Mar-93 11:01 14-Mar-93
 76  A2_6X10:TXT   TX +C      7/7     09F1  11:12 19-Mar-93 20:02 28-Jun-93
 76  A2_6X4:TXT    TX +C      5/5     09F8  21:45 26-Mar-93 21:48 26-Mar-93
 76  A2_6X6:TXT    TX +C      6/6     09FD  15:12 03-Jan-93 11:02 14-Mar-93
 76  A2_6X8:TXT    TX +C      6/6     0A03  15:13 03-Jan-93 11:42 14-Mar-93
 76  A2_8X4:TXT    TX +C      5/5     0A09  23:02 26-Mar-93 23:05 26-Mar-93
 76  A2_8X6:TXT    TX +C      6/6     0A0E  11:04 14-Mar-93 11:51 14-Mar-93
 76  A2_8X8:TXT    TX +C      7/7     0A14  15:18 03-Jan-93 11:45 14-Mar-93
 76  A3_9X6:TXT    TX +C      7/7     0A1B  11:13 14-Mar-93 11:44 22-Mar-93
 76  A3_9X8:TXT    TX +C      8/8     0A22  13:09 20-Mar-94 15:02 21-Mar-94
 78  A1_1X8:C4F       C      10/10    0A2A  21:31 12-Jul-93 13:19 10-Sep-93
 78  A2_2X8:C4F       C      10/10    0A34  21:31 12-Jul-93 13:19 10-Sep-93
 78  A2_4X10:C4F      +C     10/10    0A3E  22:03 25-Jan-96 22:05 25-Jan-96
 78  A2_4X12:C4F      C      10/10    0A48  21:31 12-Jul-93 13:19 10-Sep-93
 78  A2_4X4:C4F       C      10/10    0A52  21:31 12-Jul-93 13:19 10-Sep-93
 78  A2_4X6:C4F       C      10/10    0A5C  21:31 12-Jul-93 13:19 10-Sep-93
 78  A2_4X8:C4F       C      10/10    0A66  21:31 12-Jul-93 13:19 10-Sep-93
 78  A2_4X9:C4F       C      10/10    0A70  21:31 12-Jul-93 13:19 10-Sep-93
 78  A2_6X10:C4F      C      10/10    0A7A  21:31 12-Jul-93 13:19 10-Sep-93
 78  A2_6X4:C4F       C      10/10    0A84  21:31 12-Jul-93 13:19 10-Sep-93
 78  A2_6X6:C4F       C      10/10    0A8E  21:31 12-Jul-93 13:19 10-Sep-93
 78  A2_6X8:C4F       C      10/10    0A98  21:31 12-Jul-93 13:19 10-Sep-93
 78  A2_8X4:C4F       C      10/10    0AA2  21:31 12-Jul-93 13:19 10-Sep-93
 78  A2_8X6:C4F       C      10/10    0AAC  21:31 12-Jul-93 13:19 10-Sep-93
 78  A2_8X8:C4F       +C     10/10    0AB6  21:31 12-Jul-93 13:44 25-Mar-94
 78  A3_9X6:C4F       C      10/10    0AC0  21:31 12-Jul-93 13:19 10-Sep-93
 78  A3_9X8:C4F       +C     10/10    0ACA  13:13 20-Mar-94 20:48 21-Mar-94
 55  CONFIG:SYS    TX +C      1/2     0AD4  14:29 22-Mar-94 14:32 22-Apr-94
 58  GDUMMY:C4F       +C     10/10    0AD6  12:32 01-???-26 12:32 01-???-26
 55  DOGPCS        AC +C      1/1     0AE0  11:14 22-Aug-92 15:41 23-Feb-94
 55  EDALLGSD      AC +C      1/1     0AE1  22:17 20-Mar-92 22:35 20-Mar-92
 55  GUNFLOP:0     AC +C      2/2     0AE2  12:33 28-Aug-92 17:26 24-Jan-93
 55  GUNFLOP:1     AC +C      1/1     0AE4  19:38 22-Apr-91 14:19 26-Feb-94
 55  GUNFLOP:2     AC +C      2/2     0AE5  10:14 01-May-91 14:19 26-Feb-94
 55  GUNGREP       AC +C      2/2     0AE7  15:18 19-Nov-90 00:59 22-Mar-94
 55  PRHTX         SY +C     23/23    0AE9  17:41 16-Nov-87 14:15 21-Apr-91
 55  PRHTX:C       TX +C     15/15    0B00  14:59 16-Nov-87 14:15 21-Apr-91
 55  RECOPY        AC +C      1/1     0B0F  13:01 24-Jan-94 14:13 26-Feb-94
 55  SY$STRT:GF0   AC +C      1/1     0B10  11:28 28-Aug-92 11:43 28-Aug-92
 55  SY$STRT:GF2   AC +C      1/1     0B11  11:28 28-Aug-92 11:44 28-Aug-92
 55  SYSTRT:MAL    TX +C      1/1     0B12  10:33 01-May-91 20:34 19-Mar-92
Files=130          Used=2674/2675
2>GUNFLOP:2
2>MINIT
68K PDOS Disk Initialize Utility 20-Nov-87
  Disk # = 4
  Sides = 2
  Density = D
  Maximum Directory Size = 256
  Total Number of PDOS Sectors (MAX/BOOT/#) = 2336
  Disk Name = GUNCO 2 Boot Exec
INIT:   Disk #4
        Double Sided
        Double Density
        256 Files
        2336 Sectors
DESTROY DISK NAMED 'GUNCO 2 Boot Exe'? Y
Writing sector 2304
INITIALIZATION Successful!
2>IF .RC
2>TF 62,4,A
Transfer CMDIN;62/2
Transfer CTERM;62/2
Transfer CTOUC;62/2
Transfer ERRCO;62/2
Transfer EXTHD;62/2
Transfer GRAP1;62/2
Transfer GRAP2;62/2
Transfer GUNCO;62/2
Transfer NETIF;62/2
Transfer PANEL;62/2
Transfer RECPG;62/2
Transfer SHACK;62/2
Transfer SLAVE;62/2
2>TF 72,4,A
Transfer CHKCBASE;72/2
Transfer CHKCONF;72/2
Transfer CLTEST;72/2
Transfer CONFGEN;72/2
Transfer FORMAT;72/2
Transfer GBUG1;72/2
Transfer GBUG3;72/2
Transfer GPCS;72/2
Transfer LDINC;72/2
Transfer MFORMAT;72/2
2>TF 76,4,A
Transfer A1_1X8:TXT;76/2
Transfer A2_2X8:TXT;76/2
Transfer A2_4X10:TXT;76/2
Transfer A2_4X12:TXT;76/2
Transfer A2_4X4:TXT;76/2
Transfer A2_4X6:TXT;76/2
Transfer A2_4X8:TXT;76/2
Transfer A2_4X9:TXT;76/2
Transfer A2_6X10:TXT;76/2
Transfer A2_6X4:TXT;76/2
Transfer A2_6X6:TXT;76/2
Transfer A2_6X8:TXT;76/2
Transfer A2_8X4:TXT;76/2
Transfer A2_8X6:TXT;76/2
Transfer A2_8X8:TXT;76/2
Transfer A3_9X6:TXT;76/2
Transfer A3_9X8:TXT;76/2
2>TF 78,4,A
Transfer A1_1X8:C4F;78/2
Transfer A2_2X8:C4F;78/2
Transfer A2_4X10:C4F;78/2
Transfer A2_4X12:C4F;78/2
Transfer A2_4X4:C4F;78/2
Transfer A2_4X6:C4F;78/2
Transfer A2_4X8:C4F;78/2
Transfer A2_4X9:C4F;78/2
Transfer A2_6X10:C4F;78/2
Transfer A2_6X4:C4F;78/2
Transfer A2_6X6:C4F;78/2
Transfer A2_6X8:C4F;78/2
Transfer A2_8X4:C4F;78/2
Transfer A2_8X6:C4F;78/2
Transfer A2_8X8:C4F;78/2
Transfer A3_9X6:C4F;78/2
Transfer A3_9X8:C4F;78/2
2>TF ED,4,A
Transfer ED;87/2
2>TF MTIME,4,A
Transfer MTIME;2/2
2>TF MTERM,4,A
Transfer MTERM;2/2
2>TF TAND,4,A
Transfer TAND;55/2
2>TF SY$STRT:GF2,4,A
Transfer SY$STRT:GF2;55/2
2>RN SY$STRT:GF2/4,SY$STRT/4
2>RN SY$STRT/4,0
2>MORDIR 4/L
2>MBACK 4,0,F
68K PDOS Disk Backup Utility  20-Nov-87
  Source: (Disk# or Disk/Sector) = 4
  Destination: (Disk# or Disk/Sector) = 0
  Number of sectors (# or 'F') = 1677
  Backup 'GUNCO 2 Boot Exe
Reading sector 1676

  WRITE error 175 at sector 0.  RETRY?IF .RC
  WRITE error 175 at sector 0.  RETRY?MMKBT
  WRITE error 175 at sector 0.  RETRY?M
  WRITE error 175 at sector 0.  RETRY?
  WRITE error 175 at sector 0.  RETRY?
  WRITE error 175 at sector 0.  RETRY?0
  WRITE error 175 at sector 0.  RETRY?
  WRITE error 175 at sector 0.  RETRY?Y....
  WRITE error 175 at sector 0.  RETRY?IF .RC
  WRITE error 175 at sector 0.  RETRY?MDDMAP
  WRITE error 175 at sector 0.  RETRY?0
  WRITE error 175 at sector 0.  RETRY?
  WRITE error 175 at sector 0.  RETRY?



7.6  13 JUNE 2014 - PART 2


2>recopy
PDOS ERR 53 File Not Defined
2>RECOPY
2>FORMAT
2>FFRMT
68K PDOS Force Disk Format Utility 14-Jan-88
  Possible Disk Controllers in this System are:
    Controller #1 is a Force SASI-1
    Controller #2 is a Force WFC-1
    Controller #3 is a Force ISCSI-1
    Controller #4 is a Force local SCSI
  Drives that are currently defined in system are:
    F0 is controller #4, drive select byte $82
    F1 is controller #4, drive select byte $83
    W0 is controller #4, drive select byte $00
    W1 is Undefined.
    W2 is Undefined.
    W3 is Undefined.
  Select Menu: W,W0,W1,W2,W3=Winch; F,F0,F1=Floppy; Q=Quit
    Select Drive: F
  F0 Main Menu: 1)Parm 2)BadT 3)Form 4)Veri 5)Part 6)Writ P)Togl Q)Quit
    Command: 3
  Sector Interleave = 1
  Physical Tracks to FORMAT = 0,159
  Ready to FORMAT Floppy Drive 0 ? Y
  Sector Interleave Table:
1,9,2,10,3,11,4,12,5,13,6,14,7,15,8,16

  Issuing Format Drive Command.
  FORMAT Successful!
  F0 Main Menu: 1)Parm 2)BadT 3)Form 4)Veri 5)Part 6)Writ P)Togl Q)Quit
    Command: Q
  Select Menu: W,W0,W1,W2,W3=Winch; F,F0,F1=Floppy; Q=Quit
    Select Drive: Q
2>MBACK 4,0,F
68K PDOS Disk Backup Utility  20-Nov-87
  Source: (Disk# or Disk/Sector) = 4
  Destination: (Disk# or Disk/Sector) = 0
  Number of sectors (# or 'F') = 1677
  Backup 'GUNCO 2 Boot Exe
Reading sector 1676
Writing sector 1676
  SUCCESS!  Disk Name = GUNCO 2 Boot Exe'
2>MMKBT
68K PDOS Make Boot Disk Utility 01-Mar-88
(F)ile, (M)emory, or (B)ootstrap? M
    Start address = $00000800
      End address = $0000A800
             Disk = 0
           Sector = 2336

Write 160 sector boot beginning at address $00000800
with load address $00000800 to disk 0, sector 2336.
Ready (Y/N)? Y
One moment, Please...
  Wrote out header information.
  PDOS Written Successfully!!
2>MDDMAP
68K PDOS Disk Diagnostic Mapper Utility 20-Nov-87
  Disk # = 0
  Output File Name =
*Disk Diagnostic Map

  Disk Name = GUNCO 2 Boot Exe

8.  OTHER GUNCO MANUFACTURERS


Credits OEP for providing this information

Edit - History - Print - Search
Page last modified on February 28, 2025, at 09:45 AM
Electronics workshop
Department of Earth Science - University of Bergen
N O R W A Y