KNIPOVICH RIDGE 2002

University of Bergen (UiB)
Dpmt. of Earth Science (IFG)
Allé gt. 41, N-5007 Bergen, Norway
Tel: (+47) 5558 3420 Fax: (+47) 5558 3660
Electronics workshop: http://www2.ifjf.uib.no
Dec. 6, 2002 (OM)


This is a joint survey by the Institute of Seismology and Vulcanology, Hokkaido University and Institute of Solid Earth Physics, University of Bergen. The survey was conducted from September 9 to September 17, 2002, onboard University of Bergen research vessel "Haakon Mosby".

Contents

  1. Data and log files
  2. Processing of streamer data tapes
  3. Instrumentation
    • 3.1 Block schematics
    • 3.2 Streamer

1. Data and log files

 Line id.  Recording
log
 Nav system (EIVA) log files
Note 1
Shot event time stamp files
[GPS time] Note 2
T r i a c q   r e c o r d i n g G r a v / m a g   f i l e s Note
Tape log History Logged by
nav system (EIVA)
Grav, logged by
gravity meter PC
1 ./line-1/recording-log/ ./line-1/nav-log/ ./line-1/shot-timestamp/ ./line-1/triacq/tapes/ ./line-1/triacq/history/ ./line-1/gravmag/EIVA/ ./line-1/gravmag/raw/  
2 ./line-1/recording-log/ ./line-2/nav-log/ ./line-2/shot-timestamp/ ./line-2/triacq/tapes/ ./line-2/triacq/history/ ./line-2/gravmag/EIVA/ ./line-2/gravmag/raw/  

Note 1: EIVA time stamp behaved erraticly - ahead or behind UTC time by several seconds.
Note 2: GPS time ahead of UTC time by 13 seconds (check!!).

 

2. Processing of streamer data tapes

Triacq streamer recording system stores data on mod. 3480 tape cassettes. Data on a single tape is in Tape Image Format (TIF) - a proprietary Geco format. Reading from a tape results in a single, large TIF file. Data from a single shot is formatted according to the SEG-D Rev. 2 standard. Processing of tapes thus starts with extraction of individual SEG-D formatted shot recordings from the TIF file. The extraction is performed by this program: tifread.cc. The tifread program is part of a shell script that extracts and reads individual SEG-D recordings, before generating a SEG-Y Exabyte tape. The script is here: write_tape.sh. It uses the segdread and segywrite programs in Seismic Unix (Center for Wave Phenomena, Colorado School of Mines). The script makes some assumptions, ref. these comments in the script header:

# This script will read the tape image files (*.tif) from disk and write 
# data in SEG-Y format to a tape.
# The files are supposed to be named: 1.tif, 2.tif, 3.tif ... 
#
# A file named ascii.header, which is used as the ebcdic header on the
# segy tape, must exist in the current directory. It may be edited 
# according to your needs (the lines cannot be more than 80 characters 
# long and the number of lines must be exactly 40).

 

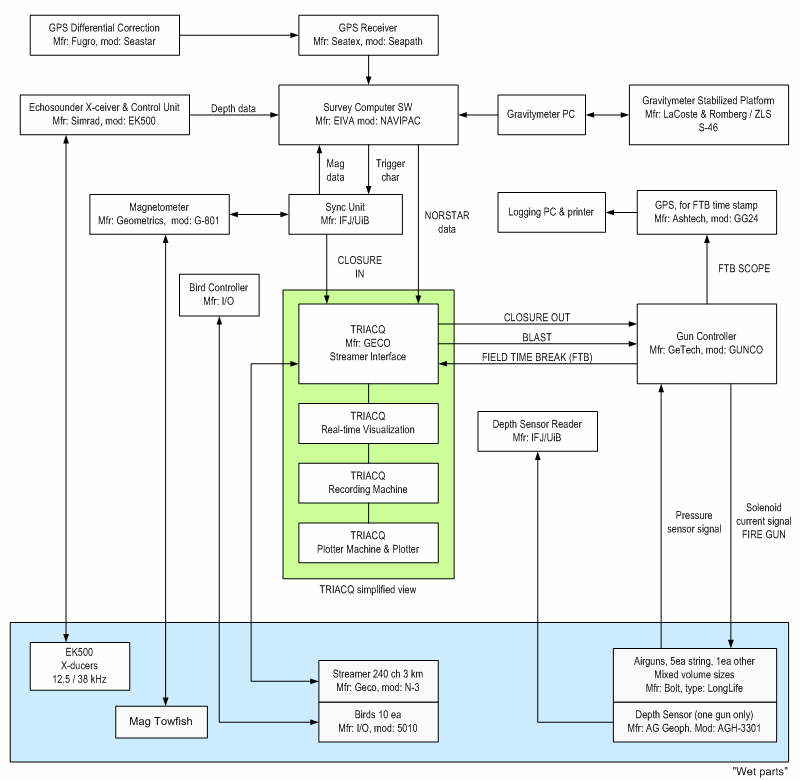
3. Instrumentation

3.1 Block schematics


Fig. 1. Knipovich Ridge 2002 survey instrumentation block diagram. View as PDF, Windows metafile or EPS.

 

3.2 Streamer

Streamer configuration as of August 22, 2002 (updated by Helge Johnsen).