Index       << Prev    Next >>

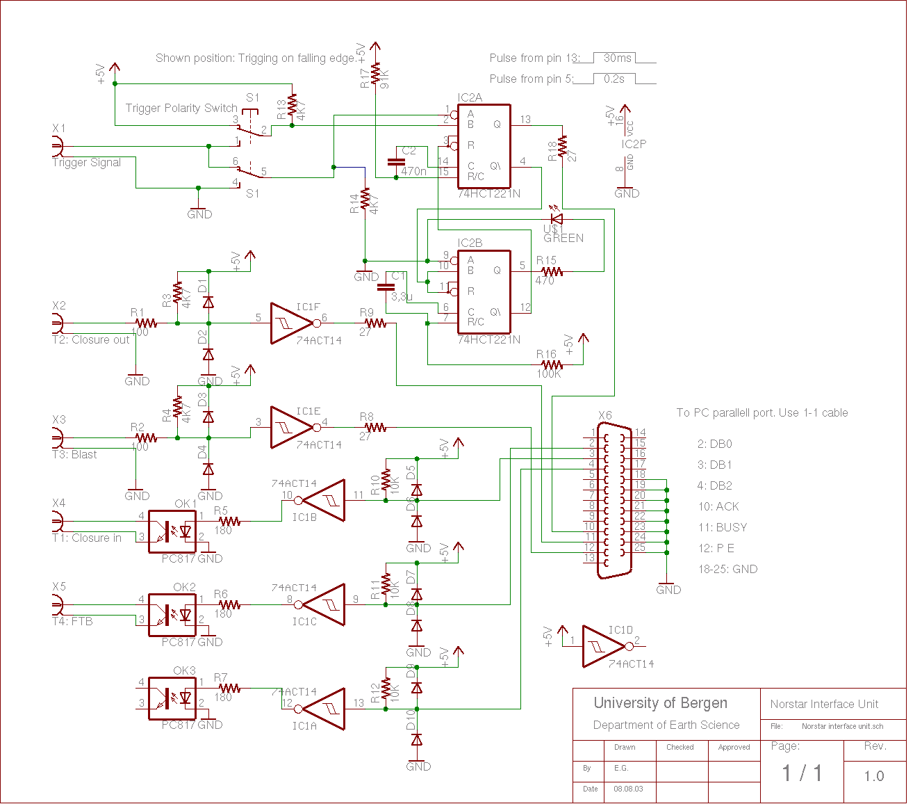
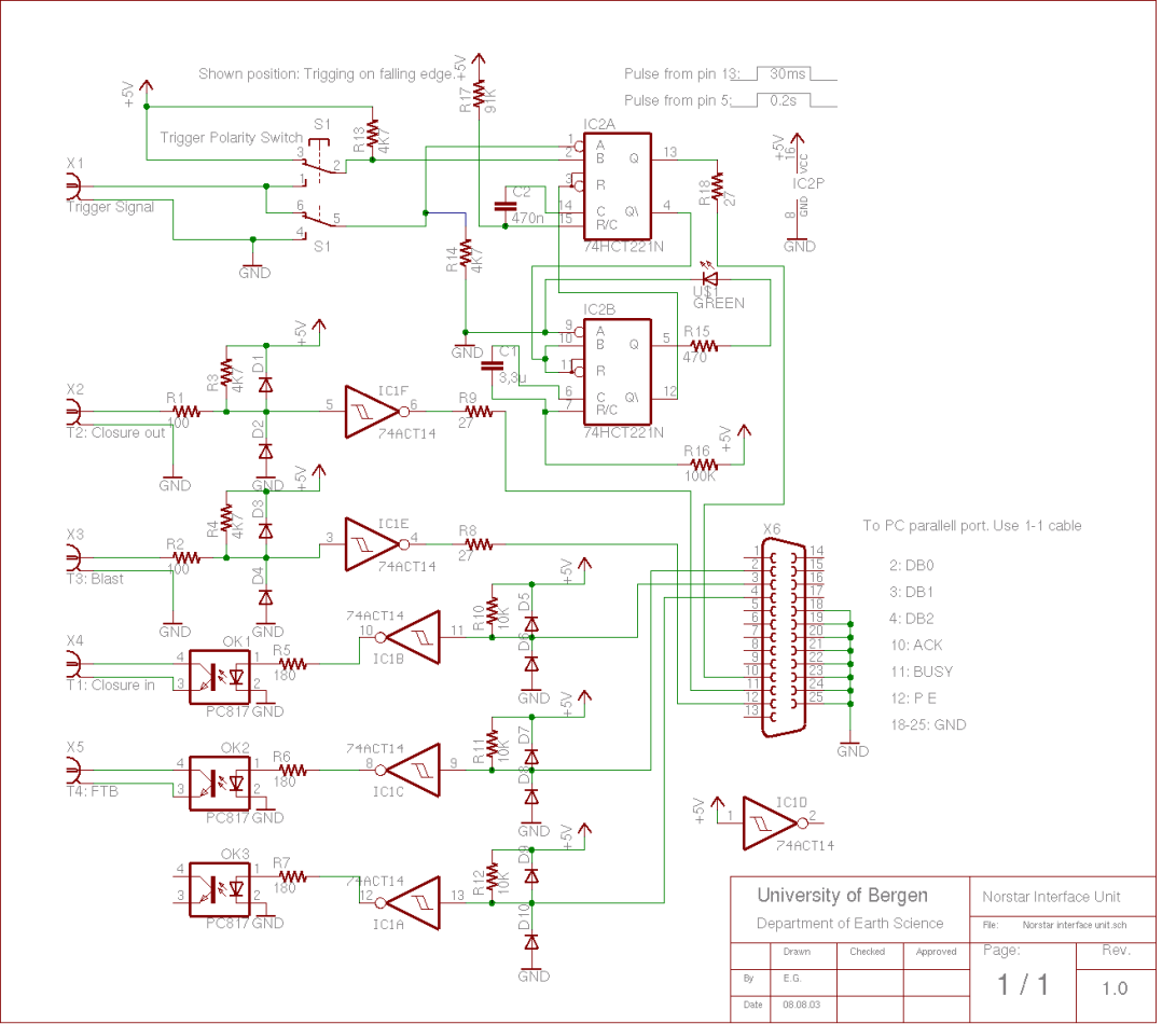
circuit-diagram-rev1

circuit-diagram-rev1   (1/13)

Index    << Prev  Next >>