|
This is a project with participants from these institutions:
The survey is conducted from August 10 to October 13, 2003,
onboard AWI research vessel "Polarstern".
Quoting from this
web site: The EUROMARGINS programme is part of EUROCORES
(European Science Foundation (ESF)
Collaborative Research Programmes), a new ESF activity designed to bring
together national basic research funding bodies to collaborate on
preferably multidisciplinary issues that have European-wide relevance.
EUROMARGINS will provide the framework for studies that are focused on
the imaging, monitoring, reconstruction and modelling of the physical
and chemical processes that occur in the passive continental margin
system.
| Drawing / document |
Description |
Version |
Format |
PACKING LISTS - SHIPMENTS
All packing
lists / proforma invoices here.
-
Shipment A: From Western-Geco in Oslo
CONFIRMED ARRIVAL!
-
Shipment B: 12 ea Bird lithium batteries,
from manufacturer I/O.
Contents: 3 cartons - 15" x 9" x 3" @ 11 pounds
each.
Estimated time of arrival in Tromsø is now @ 2245 hrs. on 8/7/03
Air Waybill: 117-6071 7436
Battery Safety Datasheet: http://www2.geo.uib.no/EUROMARGINS-2003/data-sheets/
-
Shipment C: From University of Bergen.
CONFIRMED ARRIVAL!
Sent 4. August, NOR-CARGO BERGEN.
By truck. Supposed to arrive Tromsø 7. August in the morning.
-
Shipment D: From University of Bergen
Sent 5. August, NOR-CARGO BERGEN.
By truck. Supposed to arrive Tromsø 8. August in the morning.
-
Shipment E: From University of Bergen
Sent 7. August by SAS Air Cargo.
AWB: 117-93153830
Flight info: BU457 on 7. August (ca. 17:30)
-
Shipment F: From WesternGeco, Stavanger
CONFIRMED ARRIVAL!
Streamer Deck cable, 2 ea, 70 meter each
Check with NOR-CARGO Tromsø
No documents available
-
Shipment G: From WesternGeco, ??
CONFIRMED ARRIVAL!
Streamer Birds, 20 ea
Don't know if these are sent - check with NOR-CARGO Tromsø
-
Shipment H: From University of Bergen
CONFIRMED ARRIVAL!
Shipping agent: Logistics Partner, Bergen
-- 20' container OBS equipment (Geomar)
-- Winch with streamer
-- Tailbuoy
-- 2 wooden boxes (adapters?)
packing-list-Polarstern-H.pdf
Contact information:
NOR-CARGO TROMSØ
Att.: Steinar Sørensen
Tel.: (+47) 7764 8063 Fax: (+47) 7767 5344
e-mail: steinar.sorensen@norcargo.no
TROMSØ, N O R W A Y
|
|
|
|
|
NORSTAR simulator
|
|
|
|
|
TriAcq power cables, racks
|
|
|
|
|
 |
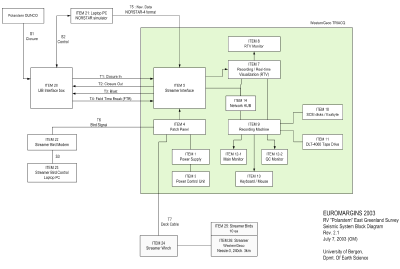
Block diagram |
2.1 |
PDF |
Visio |
 |
Interconnection diagram |
1.0 |
PDF |
Visio |
 |
Cable list |
1.0 |
PDF |
Excel |
 |
Rack layout |
1.0 |
PDF |
Visio |
 |
WesternGeco Scope of supply new TriAcq system
(as of July 7 not finalized with regard to streamer Birds). |
|
|
Web |
|
RV "Polarstern" - Layout deck E
526 = Seismic ops room |
|
GIF |
|
|
Polarstern web site
Time schedule 2003 |
|
|
|
|